Comment installer et tester l'allumeur au xénon

L'éclairage au xénon gagne en popularité auprès des automobilistes. Dory tezi, les voitures chiito ne sont pas des sources de xénon standard et de lumière, gi installirat vous-même. Mais pour oui, ils peuvent takiva loin et travailler pendant longtemps et, espérons-le, ces tryabva et bdat choisissent et installent correctement. Dans le bassin, nous analyserons l'article ainsi que choisir, installer et vérifier le fusible d'une lampe au xénon avec votre propre Sir.

Confinement : 1. A partir de quoi sont les kits xénon 2. Comment installer et câbler correctement le xénon 3. Principe d'action 4. Comment vérifier le pare-feu près de la maison 5. Options de défaut 6. Comment le réparer vous-même

A partir de quoi sont les kits xénon

Et donc, oui, mettons des phares au xénon. Comprenant cela, vous pouvez acheter des lampes séparément et un pilote spécial pour un stockage sûr - une unité d'incendie. Les problèmes de nyama avec tova, ty kato et dvete se sont vendus séparément. Mais c'est beaucoup plus pratique et fiable, vous pouvez donc préparer le kit, ce qui en vaut la peine :

  • lampe au xénon ;
  • bloc pour zapalvane avec xénon ;
  • attacher les conducteurs.

La deuxième option est bonne, ce kit comprend un dispositif d'allumage, qui est idéalement adapté en quelque sorte par rapport à la caractéristique, et en termes de type sur le connecteur de la lampe du kit.

retour kjm sdzharzhanieto ↑

Comment installer et câbler correctement le xénon

L'installation du xénon sur une voiture n'est pas difficile, mais pour cela, dirigez-le correctement, essayez et vous connaissez certaines des nuances. Connecteur unique de type tyah e pour basse tension sur le module derrière la prise. Tha tryabva oui répond au type de base pour une lampe standard, que nous allons changer.Production industrielle de fusibles xénon avec douilles D2S, D2C, D1S, D1R, D4S, H1, H7, H11, HB3, HB4, HB5, H4.

Le dernier type de lampe et de bloc est le plus dissuadé d'une manière ou d'une autre depuis longtemps, comme pour le kasi svetlini et le bi-xénon senarich. Mais tova ne signifie pas que les béguins sont imat deux béguins (par analogie avec deux spirales dans une lampe avec un bouton pressurisé). Il est commuté de loin à près dans un tel ensemble complet, d'un obturateur électromécanique spécial à une lampe, qui est un flux de lumière très riche. La lampe elle-même commande l'obturateur, qui détecte automatiquement le contact sur le bloc H4 du module de verrouillage de sécurité.

lampe bi-xénonlampe bi-xénonAmpoule bi-xénon avec culot P4

Une autre nuance est que quelqu'un d'autre l'installe sur le xénon, c'est le logement sur le module d'allumage au xénon, quelqu'un d'autre remplacera le démarreur catomekia pour une lampe halogène. Dans ce cas, il suffit de battre le module pour un démarrage en douceur et d'installer le module xénon pour une poussée au milieu de l'endroit, et de ne pas le laisser percer le cerveau puis boucler le nouveau module.

Ako tryabva et changer l'unité d'allumage endommagée, togava tryabva et acheter exactement le modèle, certains d'entre eux rampant dans colata. Le schéma de connexion indépendante aux dispositifs xénon et allumeur pour une grille bordeaux sur une voiture est extrêmement simple:

schema cablage xenonschema cablage xenonUn schéma typique de connexion au xénon kam est un maillage bordeaux

Il existe un relais standard pour allumer la ligne lumineuse pendant une longue période (ligne lumineuse kasi) le tout à partir de l'utilisation d'un relais chat. Diagramme Vsshchnost tsyalat veche e sglobena dans presque tous les enjeux. Pour oui, installez du xénon, juste assez pour sauter la lampe standard, placez la lampe au xénon à un autre endroit, laissez-moi câbler le module d'allumage et câblez le module de connecteur lui-même à la lampe standard.C'est pour cette raison que vous choisissez le bloc d'allumage avec le connecteur du lampadaire cato.

Ils avaient également une lampe avec une base H4, puis une bougie d'allumage sur le bloc d'allumage pour deux autres trois broches, et le circuit sur la connexion était facile à changer, par exemple, une lampe au xénon était également installée et le "bi" a été installé - avec un volet.

 Schéma Bixénon Schéma BixénonTableau des liens Bixenon

Ici, allumez ensuite la ligne lumineuse (12 V sur les broches 2 et 3 sur le connecteur), fermez-la à une position et abaissez-la (12 V sur la broche 2 elle-même) à l'autre.

Mesures avant la fin

Il est nécessaire de monter le xénon sur le colata si avec la batterie elle-même éteinte, puis sur le chemin de l'unité d'allumage et de la lampe en état de fonctionnement et la tension est mortelle (voir la section suivante).

De plus, la lampe au xénon chauffe beaucoup pendant le fonctionnement (plus de 200 degrés Celsius) et un contact accidentel peut provoquer un épuisement.

retour kjm sdzharzhanieto ↑

Principe d'action

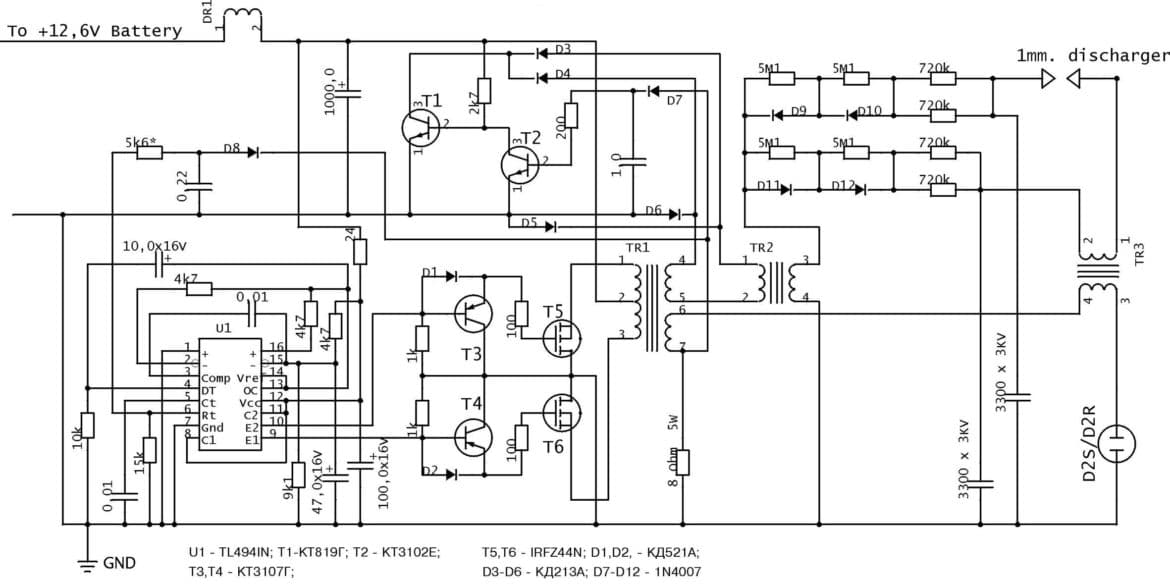
Avec installé sur bloc xénon pour zapalvane vsichko izglazhda e vsichko, partez et comprenez le principe de travail et oui enseignez comment éliminer les défauts non désolés. Il existe un moyen de voir le schéma classique sur le bloc derrière le piège :

schéma de principe sur zapalvan avec xénonschéma de principe sur zapalvan avec xénon

Schéma sur la connexion au bloc derrière le fusible pour le xénon

D'une manière ou d'une autre, vous pouvez voir sur le schéma du klaxon qu'un dispositif d'allumage au xénon n'est pas un dispositif électronique difficile, dont certains proviennent de :

  • oscillateur à cycle de travail variable, sloben sur la puce U1 ;
  • clé push-pull puissante T3 - T4;
  • transformateur de travail povisavash TR1 ;
  • transformateur d'allumage amplificateur supplémentaire TR2 ;
  • redresseur/multiplicateur demi-onde haute tension D9-D12 ;
  • l'unité de commande est alimentée et le courant T1, T2 fonctionne.

Au moment où il est allumé, le générateur du démarreur et les transformateurs TR1 et TR2 s'arrêteront et fonctionneront. La tension dans l'enroulement secondaire de TR2 a atteint environ 3 kilovolts, ce qui est suffisant pour une destruction par un éclateur. Parfois, en utilisant des étincelles entre les espaces, en générant parfois une impulsion pour s'enflammer (via TR3), en donnant parfois une lampe.

Vznikva razrushvane sur une distance remplie de gaz, lampata "fusible". En même temps, le tokt le méprisait, l'augmentant. Les régulateurs de toute l'opération ne sont pas drôles, à l'exception de TR2 et de la masse et surveillent le courant de la lampe, contrôlent le fonctionnement du cycle sur l'impulsion du générateur à l'aide de la modulation PWM. La tension de fonctionnement est réglée sur la lampe (environ 85 V), certaines la supportant en plus sur le champ donné.

retour kjm sdzharzhanieto ↑

Comme da vérifier le bloc pour le fusible à la maison

Il est difficile de lui faire vérifier le travail sur l'unité d'allumage sans équipement spécial pour la haute tension. La seule option est d'utiliser une grosse lampe au xénon et de l'économiser d'une batterie de 12 volts ou de stocker un bloc, quelqu'un peut utiliser un courant allant jusqu'à 5 A à une tension de 12 V. (crump). Dans le cas contraire, il existe un risque d'endommagement des transformateurs haute tension.

retour kjm sdzharzhanieto ↑

Options de défaut

Nay-honore les dysfonctionnements sur le xénon, ça se voit, en quelque sorte comme suit :

  1. Le pet ne brille pas du tout.
  2. Fart est allumé, mais clignote par intermittence.

Dans le premier cas, soit l'interrupteur du bloc de montage a grillé, soit le conducteur des modules d'allumage pour le xénon ou la lampe s'est trompé, soit le relais ou l'interrupteur de l'interrupteur d'éclairage a été endommagé. Symptômes ssshchite variantes Ima et tzhen: l'appareil lui-même ne fonctionne pas.

Ako pet instantané, ima trois options :

  1. Contact perdu dans save conektori pour ureda ou lampata.
  2. L'humidité a envahi le lampat e dans la conectorite.
  3. L'appareil n'est toujours pas «mort», mais l'envoie à quelqu'un d'autre, en d'autres termes, pour se mouiller dans le cas d'humidité ou de dommages périodiques à l'isolation à haute tension.

retour kjm sdzharzhanieto ↑

Comment vous réparez-vous

Il était une fois, Kazakhs, une unité xénon pour zapalvane est un appareil électronique complexe, dont certains peuvent être réparés par un spécialiste expérimenté. C'est pour la protection, si l'appareil ne fonctionne pas ou s'il est mauvais, alors la seule possibilité est pour un chauffeur ordinaire et un remplacement de l'unité d'allumage au xénonium par une nouvelle. Vous pouvez, le démonter, expérimenter et envoyer une réparation indépendante au bloc pour zapalvane au xénon: ouvrez l'appareil, séchez-le, dirigez l'avertissement vers l'écharpe, chantez les endroits suspects. Mais, en règle générale, les marchandises aboutissent souvent à un résultat positif.

module d'allumage au xénonmodule pour zapalvane pour xénonTosi le module pour zapalvane n'est pas connecté, c'est donc possible et vérifiez le mouchoir pour un dysfonctionnement.

Si vous arrêtez des dysfonctionnements, ils peuvent être forestiers et supprimés, et si vous avez les connaissances de base en génie électrique. Posez-les propres et secs, bushoni, fils conducteurs, relais et clés seront remplacés au bon endroit.

Bonjour! Ima et une autre option, pour quelques pets, ne brillent pas - le lampat qu'il contient est tout simplement scandaleux. Lesno se "lekuva" a été remplacé par un appareil grillé d'un nouveau type.

Donc, je pense que parler de modules d'allumage au xénon peut être complété. Maintenant que vous savez comment vous êtes, vous pouvez vous-même et gi svrzhete et dori et supprimer les dysfonctionnements du système sur le phare au xénon.

SuivantPréglé xénon sur prise xénon D2R

Merci d'avoir lu oui:

Comment est la lampe germicide et comment est-elle