Comment pouvons-nous choisir et calculer le coût du ruban LED
Titre: Bande LED Svetlinna 
Ces dernières années, cette bande LED est devenue particulièrement populaire. Le nom du prix est bas et il est vraiment universel par rapport à l'application, celui-ci a été utilisé avec succès à la fois pour l'éclairage décoratif et l'éclaircissement. La principale difficulté, avec quelques difficultés, se met à chercher une histoire, et choisit de ranger le bloc derrière la bande LED (SL). Dnes sche opitame oui, nous résoudrons les problèmes de tozi.
Confinement : 1. Principe d'action sur la protection contre les impulsions 2. Principaux critères de sélection 3. Comment pouvons-nous calculer la puissance de stockage pour la bande de LED 4. Connexion bande LED 5. Différences entre zashranvaneto et les pilotes
Principalt à travailler sur la protection des données d'impulsion
Dnes pour stocker sur bande LED ce bloc est utilisé, qui est basé sur le principe de conversion en tension d'impulsion. Objectifs sur tosi type protection e trace :
- Premahvane sur la tension intermédiaire.
- Protège la tension de l'enroulement primaire du transformateur sous le format des impulsions haute fréquence. Ceux-ci fonctionnent à des fréquences supérieures à 20 kHz, et des circuits améliorés sur le spypit SMPS fonctionnent à des fréquences à partir de 100 kHz.
- La tension peut être peinte à volonté à l'aide d'un transformateur pulsé.
- Au début de l'étape, la sous-tension est le corrige et le stabilisateur.
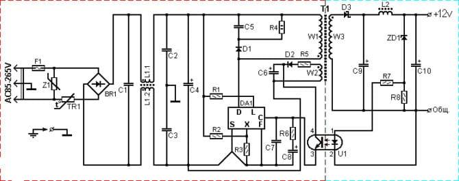
Par exemple, en considérant le circuit classique d'un convertisseur d'impulsions pour une tension de 220 V à 12 V AC, la puce Top242 est inclinée vers le haut.
La tension d'entrée est intermittente, alimentant le convertisseur de courant, constitué d'un pont de diodes BR1 et lissant le filtre C1-C4, L1.Obtenue par tosi, la tension était constamment appliquée en alimentant le microcircuit DA1, en haut était monté un générateur haute fréquence (jusqu'à 100 kHz), le transformateur T1 était équipé en haut. Le principe pour travailler sur un transformateur est de changer le cathotosi en un classique. La seule différence est que travailler sur un temple de l'honnêteté, mais c'est mieux pour un camarade d'une manière kasno.
Tension haute fréquence, graduée jusqu'à 12 V, alimentant le convertisseur de courant (diode D3) et lissant le filtre (C9, C10, L1). A un certain moment, la tension a été augmentée en alimentant la pres de l'optocoupleur U1, le circuit de stabilisation, embarqué dans le microcircuit DA1. Tout cela est stabilisé à l'aide de la modulation de largeur d'impulsion (PWM), ce qu'il est important de noter.
Avec une augmentation de la tension initiale, le circuit de stabilisation (contrôleur PWM) modifie le fonctionnement du cycle (durée) sur l'impulsion, alimentant le transformateur, et effectivement la tension initiale est tirée. Si la tension initiale est fermement basse, augmentez encore la durée de l'impulsion. En conséquence, la sortie du module est réglée sur exactement 12 V, ce qui doit être stocké correctement sur la bande LED.
Comment profiter de la protection contre les impulsions du transformateur ? Ta tension de kato se transforme à une fréquence, une taille et un tegloto relativement élevés sur le transformateur, et à partir de là et sur l'ensemble du module, il peindra en réponse. Osvent tova les peint de manière significative - des dizaines de cinq. Pour la raison donnée, mesurez sur le condenseur et enlevez la peinture. Modulation PWM, d'un autre pays, vous vous permettez d'abandonner les stabilisateurs linéaires classiques, qui ont un faible rendement et des radiateurs de refroidissement sophistiqués.
Le résultat est un stockage exceptionnellement compact et fiable avec jusqu'à 95 % d'efficacité.
Principaux critères de sélection
Une fois que vous avez choisi de sauvegarder le bloc pour SL, essayez de prêter attention aux principales caractéristiques suivantes :
- Méthode de conversion en tension.
- Principe de refroidissement.
- Exécution.
- Tension initiale.
- Pouvoir
- Fonctionnalité supplémentaire.
Méthode sur transformation
D'une manière ou d'une autre, le Kazakh est sur la montagne, il peut être stocké même s'il est transformateur ou pulsé.Si vous devez protéger le bloc avec une puissance relativement faible, vous privilégierez mieux la conception pulsée. Acheté chez Seriozen TBP se rentabilise également avec une capacité du coût de l'électricité - UPS avec la même puissance que le skypi et la fréquence du ventilateur de refroidissement, qui fait du bruit et collecte la poussière.
refroidissement
Le refroidissement peut être passif ou actif. Dans le premier cas, il est refroidi sur le bloc de l'appareil, qui est d'origine naturelle, deuxièmement pour le bassin, le ventilateur sert dans son ensemble. En ce qui concerne le pouvoir de protéger le bloc e-nisk, il vaut mieux refuser l'appareil à refroidissement forcé: le ventilateur fait du bruit et se coince de l'air hors de l'air de la poussière, le module est mis de côté en haut de le module. Takiva de la source est un support redovna parfait et non - il est important de se protéger de l'humidité.

Un tel appareil ne fait pas lui-même de bruit, mais aussi l'apparence d'un fumeur de poussière.
exécution
Le degré de protection de l'environnement dépend de la conception. Si vous souhaitez conserver l'œuvre à l'air libre ou dans un troupeau humide / poussiéreux, si vous choisissez qu'il soit résistant à la poussière et à l'humidité, ou mieux encore, le design est scellé. Pas de dupki, pas de puknatini et, vous savez, pas de fans.Pour les conditions mécaniques difficiles (vibrations, chocs, secousses, etc.), l'appareil dans un boîtier métallique sain est idéal. Pour un espace de vie normal, vous pouvez choisir un module dans un boîtier ouvert avec de nombreuses ouvertures de ventilation - refroidissez-le bien.

Plastique scellé scellé (clairement), métal ouvert, protégé de la poussière, de l'humidité, scellé contre les chocs (clairement)
Tension initiale
Ici tout est simple. SL est proposé en 2 tensions - 12 ou 24 V. Lire sur un wrap ou dori sur une bande samata pour quelle tension il est destiné. Ensuite, sélectionnez le bloc de sauvegarde pour lequel vous avez besoin des paramètres.

Tozi SL est conçu pour 12 V, ce qui signifie qu'il doit être stocké pour une tension inférieure.
Pouvoir

Sur tov zahranvane sa socheni en quelque sorte tokt, le pouvoir aussi.
Le pouvoir de stocker le bloc trebva et encore plus de 15 à 20% supérieur à celui de la consommation de la puissance de la bande (lentite). Vsichko izglazhda est simple, mais je n'ai qu'un seul avertissement. Ligne, mais tous les cas ne sont pas stockés, mais pas enregistrés sur le stockage, mais même le courant maximal autorisé est défini. Comment le transformer en puissance ? Élémentaire. Multipliez la tension de fonctionnement (12 ou 24 V) par l'appareil, puis à partir de la négativité le courant maximal autorisé en ampères et obtenez la puissance en watts.
Tozi enregistre le bloc (photo sur la montagne) indiquant une puissance de 20 W, un courant de 1,67 A et une tension de 12 V. Vérifiez l'intérêt : 12 * 1,67 = 20,04 W.
Fonctions supplémentaires

Sauvez le bloc derrière le SL avec une télécommande sans vie et un dimère gradué
En plus du travail principal, le bloc peut être protégé en exécutant certaines fonctions supplémentaires.Ima, par exemple, des appareils avec des dimères (dimères), des minuteries, des effets automatiques et des télécommandes sans vie. Cela dépend de votre prix, mais gardez à l'esprit que chaque fonction supplémentaire est reflétée dans le prix de la construction.
Comment pouvons-nous calculer la puissance de stockage pour la bande de LED
Ako imate une calculatrice ou une charte dori samo feuille avec un agent chimique sous la rivière, calculé sur le stockage de moins d'une minute. Osventova za tova n'est pas assez de connaissances spéciales, assez de 3e degré pour une école secondaire.
En premier lieu, calculez la consommation d'énergie pour SL. Pour oui, envoyez camarade, il faut deux paramètres : l'illuminateur est long pour le travail et la densité de puissance est négligeable. Long, triez-le, élisez-vous, en fonction de l'idée derrière le design. La puissance spécifique du ruban LED est incluse dans la documentation conviviale et très directement en haut de l'emballage. Réunir sur le même paramètre W/m.
Oui, disons que vous avez acheté une consommation spécifique SL cc pour une énergie de 14,4 W / m. Tova signifie que chaque mètre d'une telle bande est toujours "à l'écart" 14,4 vata. Dans ce cas, la tension sur l'appareil est stockée dans la même valeur. Pour l'éclairage, décidez et utilisez un SL de 3 mètres. Nie broim : 14,4 * 3 = 43,2 vata. Et donc, votre idée est toujours un consommateur de 43,2 W. Pour un travail fiable sur le stockage de cette usine et ima, une réserve de puissance (15-20%) a été déterminée. Ajoutez une petite marge au résultat et obtenez 50 vata.
Selon Tozi, Imate a besoin d'un adaptateur 50W ou mieux. Nai-probablement dans la série standard de stockage de yama oui, vous avez exactement l'intention d'avoir une telle capacité, vous pouvez donc acheter nai-près en termes de coût avec plus de puissance. Par exemple 60 watts.
Alors décidez et économisez un peu du baril avec un seul adaptateur, calculez la consommation d'énergie pour tout et ajoutez le résultat. Tapez plus pour vous connecter en parallèle (regardez en bas du schéma sur le lien), quelque chose qui signifie qu'ils sont capacités par eux tous sumira.
Connexion bande LED
Connecté au "transformateur" (adaptateur) la bande de LED kam n'est généralement pas difficile et peu susceptible de causer des difficultés. Ici, il suffit de résoudre 3 questions principales :
- Corrigez ceci de la polarité au vrzkata.
- Prenez le conducteur de la zone requise.
- Choisissez un schéma pour votre connexion.
Polarité sur svarzvane
Regardez-le attentivement et ayez l'intention de placer le signe plus sur la sortie (sortie ou sortie) du cleme et là où il y a un signe moins. Ako, au lieu de coller un conducteur dans le bloc, ils fleuriront en plus: en réponse, un «plus» rouge, un «moins» noir. Envoyer une photo avec du ruban LED :

Polarité sur vrazkat sur SL et Neunoto zahranvane
Important! Coloré sur un conducteur - rouge et noir - conditionnellement. De nombreux fabricants n'adhèrent pas à la même norme, les conducteurs techniques peuvent être protégés de n'importe quelle couleur, vous pouvez donc vous débarasser du marquage.
Sélection pour une section droite sur un conducteur
Maintenant en ligne droite. Le fait que SL ce protège contre les tensions relativement basses, sans pour autant que contrairement à la protection des conducteurs, peut être négligé. Inversement, une tension très basse est stockée, un courant plus intelligent est toujours nécessaire pour le développement de la puissance.
Par exemple, un courant de seulement 300 mA (70/220 = 0,31) est pré-miné par une prise de 70 watts avec une tension de 220 V, puis un courant de près de 6 A est également nécessaire pour le stockage sur un 12 volts Bande LED !
Ako svyarzhete un tel ruban avec un fil conducteur, d'abord, la tension est encore plus faible en haut et le ruban est à moitié brillant. Deuxièmement, préparez les conducteurs et ils pourront le chauffer et arrêter le feu. Par conséquent, la section transversale sur le conducteur ne peut pas être négligée.
Comment pouvez-vous comprendre comment maintenir le courant et protéger les lignes sur le conducteur SL ? Le calcul est simple. Pour oui, envoyez la marchandise et divisez la puissance de la bande en watts par la tension enregistrée en volts. Je vais envoyer le calcul en amont, montrez-moi, comment la bande de 70 watts 12 volts reçoit toujours le courant de 5,83 A. Ako ima nyakolko SL, togawa tyahnata power trebva et voici, ajoutez le devant du calcul.
Comment la taille par conducteur dépend-elle du courant ? Les tuk dori n'ont pas besoin d'être calculés, il suffit de couper les carrés le long de la vallée et de choisir des corps avec une section complètement non descendante du preporchanoto:
Dépendance de la section droite du conducteur sur le courant et la longueur de la ligne (zhitsa toronné en cuivre)
Courant, Un Section par conducteur mm², pas petite, de la longueur à la ligne2 mètres 3m 4 mètres 5 mètres 6 mètres 8 mètres 10 mètres 1.60.30.40.60.70.91.11.430.50.81.01.31.52.02.54.10.71.11.41.82.12.93.68.51.52.33.03.84.56.07.5122.13.24.35.46.48.610.7162.94.35.77.18.611.414.3203.65.47.18.910.714.317.9254.36.48.610.712.917.121.4
Plusieurs fois le diamètre du conducteur pour le protéger, en choisissant de retirer la cathode des conducteurs de l'adaptateur. Vous ne pouvez qu'envoyer Camarade ! Kolkoto depuis longtemps, la ligne est protégée, elle est sensible de manière nue, et s'il y a une section droite sur le conducteur.
Élection sur le schéma électrique
Ako ima est le seul SL, alors le schéma sur le lien est encore élémentaire, dori e honteusement oui je dessine :

Schéma de raccordement au stockage de l'unité SL
C'est un peu difficile, mais un peu paresseux. Un péché typique pour un designer débutant est lié à plusieurs lignes principales en série sur une longue ligne :

Mal connecté au coffre de l'adaptateur kam single
Alors, conservez les rails sur la bande et ceux-ci, en règle générale, s'éteindront. Et le togawa SL peut être piraté. Ako ima est un peu paresseux, la seule décision correcte peut être oui, c'est pareil :

Correctement connecté à un adaptateur simple kjm à canon court retour kjm sdzharzhanieto ↑
Différences entre zashranvaneto et les pilotes
Juste un appareil, certains osigureva stockés sur SL, se barka avec pilote pour protection LED... Protected and driver sa dispositifs complètement différents et en tout cas pas tryabva et se barkat!
Le pilote de LED est essentiellement un régulateur de courant. Cela en limitant la quantité de courant, en opposant la LED et en stabilisant le courant au champ donné, quel que soit le goleminatum sur la tension d'entrée. Ceux-ci ne sont pas assurés contre l'unification, mais ils peuvent et vont s'épuiser du chiffre d'affaires sur le bon coup (XX).
Ne suivez pas l'adaptateur pour SL depuis la source du courant : celui-là est sensible, le samata pointu est une bande d'un iziskva. L'appareil lui-même est occupé par la stabilisation de tension elle-même et une résistance spéciale de limitation de courant surveille le courant dans le SL. Ako tapeta a tous besoin, pour ainsi dire, de 12 V, togawa économisez-en plus, donnez exactement 12, ty kato un travail de haute qualité sur l'illuminateur sur la bande dépend du paramètre tosi. Takiva zahranvaniya ce assuré contre la connexion koso, mais ce se sentent terriblement à XX près de zéro courant est émis.
Soit dit en passant, l'adaptateur avec le pilote et les fournitures est le même au lieu d'un ami, dans le meilleur des cas, vous obtiendrez une conception non fonctionnelle. Dans la plupart des cas, vous ruinerez soit le dispositif d'éclairage, soit la source sur le stockage - tout dépend des caractéristiques et de la puissance de l'équipement.
Un tel brahma zahranvaniyata pour LED lenti. Maintenant que vous savez comment vous en avez besoin et comment c'est nécessaire, vous pouvez choisir tosi, de quelqu'un dont vous avez besoin, sans aide extérieure.
PrécédentBandes LED Svetlinna Lignes LED pour Armstrong remplacées par des tubes fluorescentsSuivantBande LED Svetlinna Comment choisir et couper un dimère pour bande LED
