Comment orienter la phytolampe LED pour plantes
Titre: Phytolampi 
Pour le développement des plantes, de l'eau et un tore, la lumière est également nécessaire. Mais parfois, il est considéré comme fermé, en particulier prezimata, la clarification ne suffit pas. Par conséquent, ils ont tous besoin de lumière supplémentaire. Pour cela, utilisez fitolampi.
confinement : 1. Influence sur le rayonnement au sommet de la croissance 2. Spectre d'éclairage et caractéristiques négociables 3. Caractéristiques sur la lampe pour l'éclairage des semis 4. Dirigez-vous phytolampe LED 5. Achetez ou dirigez-vous 6. Prix des solutions prêtes
Ici, les plantes ont besoin d'un spectre de lumière défini pour leur croissance et leur fonctionnement. En fonction de la partie de produit nécessaire, la composition spectrale peut être modifiée.

Confessions pour lipsa sur lightlina en plante
Influence sur le rayonnement au sommet de la croissance
Lampite avec un hot pot sa nai-peu adapté aux plantes. Il y a beaucoup de lumière jaune dans le spectre du lampi ima, qui, comme la verdure, absorbe faiblement la plante. Osventova tezi lampi séparera beaucoup de toplin, parfois il peut être brûlé pour la floraison ou les semis.
Chervenata svetlina ima effet positif du développement supérieur sur le klnov, le ceftezh et la formation sur les ovaires. Lilavo et sinyo - développement narcissique de la racine.

Variations du spectre lumineux selon le type d'aurore
Et deux fleurs rampent en phytolampi. Selon la tâche, qui est devant le propriétaire à différentes périodes pour la croissance des plantes, la relation nécessaire pour la floraison peut être oui varia.
Spectre d'éclairage et caractéristiques négociables
Normalnata slancheva svetlina ima spectre imprévisible.Pour la différence de tyah, il y en avait beaucoup, isolés des lampes fluorescentes et LED, tous issus de mélanges de couleurs différentes. Ceux-ci ne jurent que par la plante de différentes manières :
- cherveno - accélérer le développement de la graine à partir de la graine, la formation des œufs en fleurs et brouillés;
- portokal - développement de nasarchava sur l'arbre fruitier;
- jaune et vert - ne jurent presque que par la croissance;
- lilavo et sinyo - stimulant le développement d'un système trapu et accélérant le début du processus;
- légèreté ultraviolette en petites quantités d'inhibira svrchrastezh, mais à des doses de golem provoquant des fumées.
Caractéristiques sur la lampe pour l'éclairage des semis
Lors de la détermination de la période de développement, tous les besoins d'éclairage avec une composition spectrale différente seront triés. Lampes phyto fabriquées à partir de LED de différentes couleurs, généralement ver et bleu ou spéciales, bicolores ou multicolores, avec blanc et ultraviolet et LED.
Tezi lampi et iskvat vodach, qui régulent le rapport de couleur et la qualité de la luminosité pour la légèreté.
Dirigez-vous phytolampe LED
Préparez lampi et fitolampi sa obtenir skypi. Il est économiquement justifié de l'utiliser lorsqu'il est utilisé. Derrière la maison, envoyez une phyto-lampe avec votre propre droit à la maison.
Phytolampe pour plantes confectionné à partir des éléments suivants :
- DIRIGÉ;
- base ou radiateur pour tyahnoto installé ;
- pilote pour phytolampe ou stockage avec dimère;
- conducteurs svarzvaschi en cuivre gvkavi.
Sélection sur LED

Phytolampe LED VV
Pour une phytolampe, vous pouvez utiliser quatre types de sources d'éclairage :
- LED, spécialement conçues pour la production de phytolampes. Ces ventes pour les opportunités installées et imat pour la réglementation sur le spectre et l'intensité sur l'isolement.
- LED lumineuses avec la couleur nécessaire, destinées à être installées en haut du radiateur.Vous pouvez utiliser des diodes à faible puissance, mais vous avez toujours besoin de beaucoup de puissance, d'un peu plus de travail pour l'installation et de complexité pour la conception.
- Bandes LED en rouge, de la longueur à l'arbre 630 nM et en bleu, de la longueur à l'arbre 465 nM. Les marchandises sont proches des besoins 660 et 445.
- Bande LED RVB avec contrôleur RVB. Si vous n'utilisez pas de LED vertes, c'est une option pour la production.Manque de perte de puissance et augmentation de la longueur - dans la bande RVB, le rapport est de 1: 1 sur les LED rouges et bleues, et dans les corps phyto éclairants - 5: 2, 7:3 ou simplement 2:1.
Estimé pour la consommation de svetlina
Les plantes ont besoin de différentes quantités de lumière, ainsi que de l'éclairage de la brousse. Dépend de l'espèce, de la saison, de l'emplacement sur le voyant ou la serre et d'autres facteurs.
La puissance moyenne sur phytolampite est de 40 W/m2 en pervasite sur prozoreza, 80 W/m2 avec éclairage artificiel et 150 W/m2 en cutite pour culture (volets de cutia, s'éclairant à partir de phyto lampi). Un calcul exact peut être envoyé via une consultation avec un spécialiste ou oui, vous pouvez trouver des instructions détaillées sur un site Web spécialisé.
Dans tous les cas, diodez la lampe et secouez-la pour que l'arrangement soit uniformément réparti sur la surface du leglat ou pervaz sur le voyant. La distance à la plante est de 25 à 40 cm.
Calcul des drivers par LED
La luminosité et le rapport de celui-ci sur la floraison dans le rétro-éclairage à différentes périodes pour le développement des plantes et du treabva seront échangés contre cela. Comprenant cela, vous pouvez choisir un faible coût moyen et utiliser un stockage classique, certaines tensions et puissances dépendent du type de LED utilisé.
Possibilité de régularisation à tout fleurir séparément, mais l'effet du dessus de la plante est favorable.Tova est un chauffeur avec des capacités appropriées. Au lieu d'un appareil spécial, vous pouvez utiliser la régulation du stockage, différente pour toutes les couleurs. Initialement, la tension du disjoncteur et la réponse au besoin de stockage sur la LED, et la puissance du disjoncteur, oui, sont sélectionnées parmi 20% de plus.
Ce rapport aux vers et aux fleurs bleues est généralement de 2: 1, alors enregistrez le bloc tremblez et tous se distinguent les uns des autres dans une seule et même proportion.

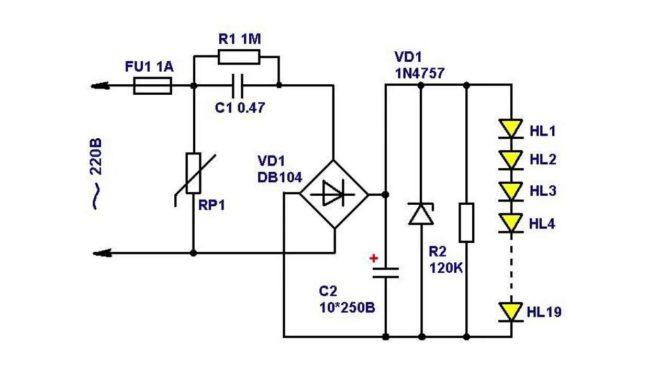
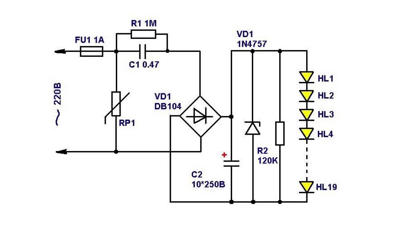
Schéma sur le lien vers le driver LED
La puissance du pilote est sélectionnée en fonction de la puissance totale de la LED.
Driver ou dimerat peut être remplacé par un coffre-fort. Pour chaque groupe d'illuminateurs, l'interrupteur installé est séparé.
Le cadre principal de la phytolampe

socle pour phytolampe
Ce boîtier pour la phytolampe peut être utilisé à partir d'une vieille lampe fluorescente, d'un kutia en plastique ou d'autres matériaux pratiques.

Cadre pour phytolampe de lampe ancienne
Vous dépendez beaucoup de l'emplacement de l'installation sur l'appareil - du pervaz sur le voyant, il est souhaitable d'être brillant et non dans les yeux sur le horat dans le troupeau et dans la rue.
Une fois que vous utilisez le radiateur, secouez-le et battez-vous.
Cet élément est particulièrement important lorsqu'il est connecté à une led LED 220 V.
La taille de la lampe LED tremble et la réponse à la taille se trouve sur le grêlon. Pour une utilisation efficace sur svetlinata, il est souhaitable et prévoir la possibilité de régularisation sur phytolampata jusqu'à la hauteur. Vous pouvez le monter sur un support, un rack, un pote d'abruti, ou même le monter sur un rack.

Plantes sous une lampe philo
Vérification de la LED avec un testeur
Avant l'installation, testez la fonctionnalité de la LED. Tova tryabva et l'envoyer, car oui pas se tarsi cause pour le lipsat sur la piste lumineuse de l'installation.
La LED vérifie le début de la diode cato ordinaire - avec un testeur :
- lorsqu'il est connecté au testeur dans un banc, qui tremble et montre une résistance nulle, et dans le banc opposé - sans cesse;
- comme il est multicolore, togawa tazi la procédure pour tout répéter fleurit séparément.

Vérification de la LED avec un testeur
Vous pouvez également tester la fonctionnalité de la LED en utilisant la source à une tension constante, que vous utiliserez une résistance supplémentaire. Le coût de mu se est calculé à l'aide de la loi sur Ohm ou de n'importe laquelle de la calculatrice en ligne.
L'exactitude du ruban LED est vérifiée via la connexion pour protéger la tension de la pierre.
Fixez la LED au profil
Au sommet du radiateur, les LED auto-montantes sont lumineuses avec une puissance élevée. Peut-être que oui, c'est de l'utilisation d'une plaque alu cato ou ugl. La méthode d'installation dépend du type :
- avec ouverture pour la fixation - radiateur à l'aide d'une vis autotaraudeuse ou d'une vis avec rondelle et pâte thermique;
- sans creux - pour une sculpture conductrice de chaleur;
- Ruban LED partout avec une couche de moulure provenant d'un arrière-pays, ou avec un ruban adhésif double face.
Schémas sur le fil
Installez les LED de câblage en série. Techniyat broy dépend de la tension de la source sur la protection et samite diodi. En parallèle avec la LED, une limitation de courant est montée. Le coût peut être calculé à l'aide d'un calculateur en ligne.
Des groupes de quelques LED et une résistance, comme des sections d'un ruban LED, sont connectés en parallèle.
Zapoyavané
Lumière LED par soudure. Un fer à souder d'une puissance allant jusqu'à 25 W a été développé, sans préchauffage de la diode.
Pour la soudure, utilisez de la soudure kalaeno-étain et un colophon ou un autre flux neutre.
Important! Ne pas utiliser de kisselin. Le camarade peut provoquer une connexion ou détruire le conducteur.
Vous pouvez utiliser les connecteurs pour le ruban LED.
Correctement utilisé sur les illuminateurs de corps à LED
Les lumières LED ne polluent pas les plantes, elles peuvent donc se positionner directement au-dessus d'elles. La durée d'illumination est déterminée par la saison et l'illumination de la culture. Par exemple, les citrons, autres agrumes et orchidées s'illuminent d'octobre à mars.
Il sera aménagé, en fonction du stade de développement - le rapport est prédéterminé sur bleu - rouge 2: 1, le suivant - 1: 1 et dans le cadre de 2 - 3 jours, la luminosité sur la couleur claire se- Namalava.
Achetez ou dirigez-vous
Nécessité d'installer sur phyto-svetlina pour le chœur, qu'ils accrochent pour les plantes dans l'isolement de l'espace, sans enlèvement. La seule question est de savoir si vous pouvez l'acheter ou l'envoyer vous-même.
Lampe maison ima en quelque sorte la prédominance, telle et manque.

phytolampe domestique
La prédominance principale est e, qui est beaucoup de -Eutino de l'acheté. Vous pouvez acheter des LED et du stockage relativement Euthino, surtout si vous achetez chez Taobao ou Aliexpress, utilisez des matériaux pour les boîtiers et les radiateurs, et le propriétaire de l'usine a plus de lampata avec votre propre mère.
Mais le principal avantage est qu'il s'agit d'un produit domestique d'ima et de lacunes, basé sur quelque chose qui rend le spectre différent de l'idéal, en particulier global de la composante Euthine. Dans de nombreux appareils commerciaux, ces appareils sont beaucoup plus larges et ne sont pas seulement de la lumière visible, mais incluent également une petite quantité de lumière ultraviolette.
Zatova e ridiculement oui si envoyer une phytolampe à domicile près de la maison. Avec Tozi, ruinez l'approche de la rentabilité, ce sera insignifiant.
La lampe a été achetée à partir du manteau lui-même pour un usage commercial et une production avec un volume total.
Prix des solutions prêtes
PredishnaLampes luminescentes Comment choisir les bonnes lampes fluorescentes pour les plantesSuivantPhytolampi Y a-t-il un mal de phytolampite pour horata
