Comment oui si nous dirigerons la protection de la lampe à économie d'énergie
Lampes fluocompactes (CFL ou "Chesting for Energy") sont apparus dans la vie quotidienne depuis longtemps, mais ils détiennent toujours soit une primauté des dispositifs d'éclairage, soit un bouclier d'eau d'un lieu. Ces sa sont compacts, économiques et peuvent fonctionner et fonctionner à la place d'une tasse ordinaire avec un bac à litière. Mais ces dispositifs sont imat et manquent. Contrairement à la déclaration du fabricant d'un estomac exploiteur, les CFL échoueront souvent, sans dori et sa ils ont épuisé la ressource C.
Tova nai-chesto, mentez sur la tension instable et la plupart des "shrakane" sur l'interrupteur. Est-il possible que, pour une raison quelconque, l'appareil ait brûlé, pour une raison quelconque, l'appareil était suffisant pour parier? Siguren ! Dans le bassin, il y a plus d'informations et nous vous sauverons de la lampe à économie d'énergie avec votre propre mère.
Confinement : 1. Dispositif et principe de fonctionnement sur ballast électronique 2. Différences de conception entre lampata et bloc d'impulsion 3. Schéma de changement de ballast électronique dans UPS 4. Comment augmenter la puissance 5. Et enfin, pas un peu de préporka
Dispositif et principe de fonctionnement sur ballast électronique
Tout d'abord, rappelons-nous et travaillons sur le ballast électronique pour lampes fluorescentes compactes, nous reconnaîtrons en quelque sorte l'appareil et son fonctionnement. La tâche principale du ballast:
- démarrer le tube à décharge de gaz sur la lampe ;
- maintenir le courant et la tension, nécessaires pour travailler sur le trbat.
D'une certaine manière, je peux voir le circuit classique d'un ballast électronique ou, comme vous l'appelez à juste titre, un ballast électronique (dispositif de commande électronique sur un démarreur).
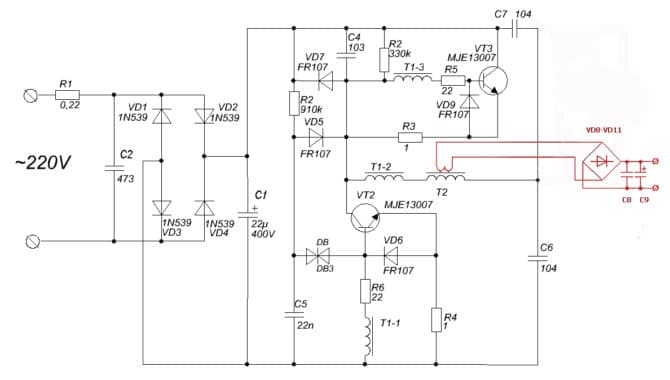
Circuit de ballast électronique (ballast électronique) pour lampes économes en énergie
Vsshchnost est normalement stocké de manière impulsive à partir d'une petite différence, mais le plus souvent. L'intertension de l'alimentation se au pont du convertisseur de courant VD1-VD4, en le retirant du condensateur C1 et se alimentant le km d'un générateur haute fréquence (fréquence sur son propre treptène 10-60 kHz), est sglobée sur des transistors VT2, VT3. Il est généré dans tout cela grâce à la rétroaction positive, une partie est alimentée par le transformateur T1, qui démarre lorsqu'il est appliqué à la puissance, il devrait être sur le dinistor symétrique DB1.
Tension d'impulsion prez inducteurs limiteurs de courant T2 se fournissant une lampe d'alimentation, dirigée sous le format vers le tuyau d'enroulement. Le condensateur C8 e est nécessaire pour les impulsions haute tension, qui sont nécessaires. Vednaga trace kato dans la lampata, endommagement de la section gaz, en utilisant les manettes, limitant en quelque sorte le courant vers le nivoto, il faut travailler sur la lampata. Ton kato chestotata pour la tension est relatif au temple, la manette des gaz est très compacte.
Important! Les fabricants de lampes à haute énergie utilisent différents circuits de ballast dans leurs produits, mais le principe de fonctionnement est le même.
Différences de conception entre lampata et bloc d'impulsion
Quelle est la différence entre un ballast électronique CFL et un parasurtenseur (UPS) ? Au premier endroit, à la sortie du ballast, une self de limitation de courant a été installée. Osventova verigata nyama isolation galvanique pour l'intertension de la prise, donc tous les éléments de la verigata, dont certains sont protégés du ballast électronique, mais sous le ventre, la tension fait peur. Nous avons maintenant une certaine expérience et dirigeons-la pour protéger la lampe de la lampe à économie d'énergie.
En plus de ces différences, le ballast électronique est soumis à une tension d'impulsion, qui est stockée normalement et en permanence.
Schéma de changement de ballast électronique dans UPS
Pour oui, convertir le ballast électronique en stockage, et il faut résoudre trois problèmes :
- Sécurité électrique Osigurete, qui assure une isolation galvanique.
- Namalete la tension initiale sur le convertisseur, alors elle est suffisamment élevée pour la sortie du si - de l'ordre de 100-150 V.
- Corrigez la tension initiale.
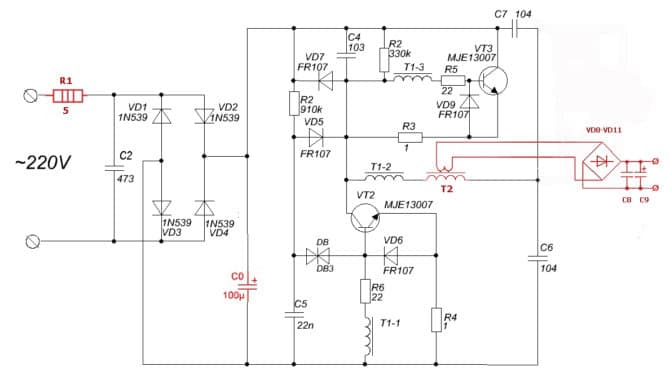
Ako imate la nécessité de protéger l'unité d'une faible puissance - jusqu'à 15 W, alors ce n'est pas un équipement spécial pour ballast électronique. Un enroulement centimétrique Desetina de corps, quatre diodes et un condensateur principal sont suffisants. Et, démonté, vous avez besoin d'un ballast électronique d'une lampe de 40 W. Certains et voir le schéma modifié :

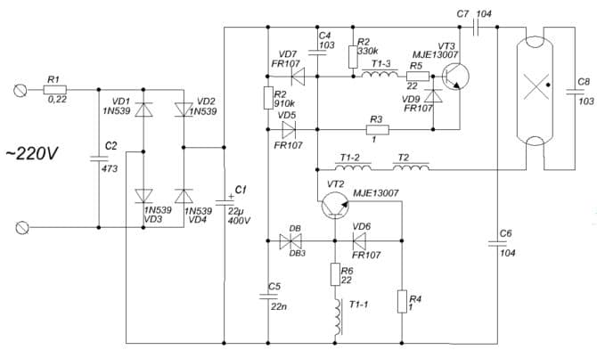
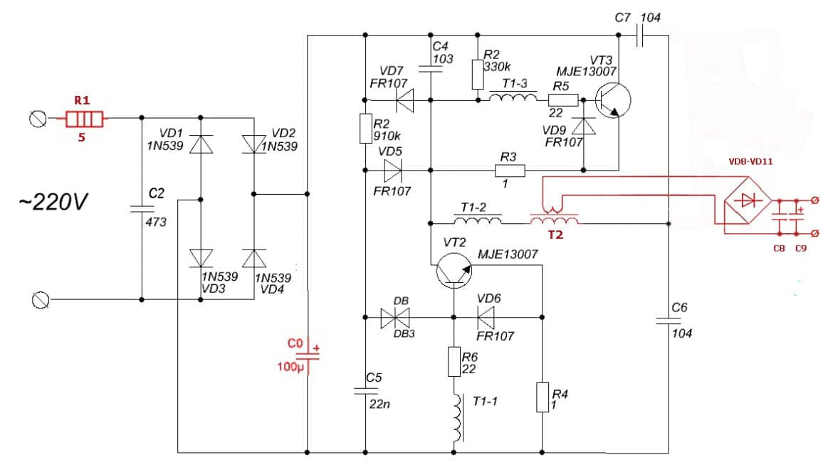
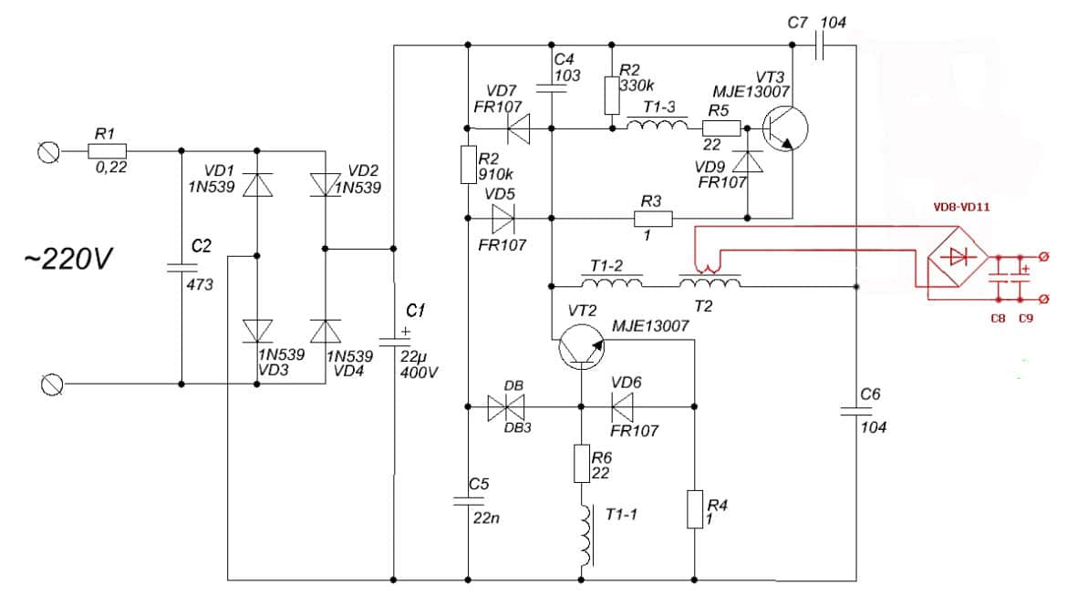
Protection de commutation 12 V simple du ballast électronique à la lampe fluorescente
Ici, la manette des gaz joue un rôle dans l'isolement et dans un court laps de temps, abaissez le transformateur pour le stocker, et le redresseur de courant (diode VD8-VD11) n'est pas dirigé à partir d'une tension constante à partir d'une tension pulsée. Les condensateurs C8 et C9 l'effaceront. Dans le cas contraire, les travaux sur la protection du bloc ne se distinguent pas du schéma du ballast électronique.
Envoyons la conversion du ballast électronique dans celui stocké dans la séquence suivante :
- Retirez le tube fluorescent et le condensateur C8.
- Entre les deux, conduisez le conducteur sur le condensateur C6, C7 et le papillon T2, qui est le premier à quitter la lampe. Nay-lesniyat commence et envoie la marchandise, oui, envoie la connexion aux câbles vers la lampata.
Maintenant nashiyat drosel e natovarvaneto sur le convertisseur. Laissant lui-même et tout l'enroulement secondaire de la marine dessus.Votre kato chastotata sur la conversion et la livraison est élevée, mais il est nécessaire de l'enrouler un peu avec un enroulement d'un diamètre de 0,5-0,8 mm. La différence entre la sartsevinata et l'enroulement sur l'accélérateur est petite, mais ce n'est pas suffisant pour un peu de treuil, que j'ai choisi expérimentalement.
La technique d'enroulement est traçable. Navivame environ 10 tours du cato est secondaire, connectez-y un pont de diodes avec un anti-condensateur et protégez-le avec une résistance d'une puissance d'environ 30 W et d'une résistance de 5-6 ohms. Mesurez la tension aux bornes de la résistance avec un voltmètre constant. À côté de séparer le stress reçu sur le broya sur la boucle et le stress reçu d'une seule boucle, izliza. Maintenant, nous avons besoin d'une tension (12-13 V) pour le dernier enroulement et nous avons besoin d'un enroulement pour l'enroulement secondaire.
Oui, supposons qu'après que le catho nawihme soit de 10 tours, nous obtenons la tension de 8 V. 8/10 = 0,8. Tova signifie, che produit ensemble 0,8 volts. Nous en avons besoin à partir de 12. Divisez 12 par 0,8, obtenez 15. Et ainsi, tryabva et naviem 15 torsion.

Protection standard et modifiée de l'accélérateur contre le ballast électronique
Dans un pont de diodes, vous pouvez utiliser n'importe quel type de diode corrective pour une contre-tension à partir de 25 V et un courant à partir de 1A. Il est préférable d'utiliser les diodes sur Schottky à ces fins - elles ont une chute de tension plus faible et fonctionnent mieux en mode impulsion, elles sont plus efficaces pour la sauvegarde. Au lieu de C8, un condensateur céramique d'une capacité de 0,1 μF peut fonctionner, C9 - un condensateur électrolytique d'une capacité de 10-50 μF et une tension de fonctionnement d'au moins 25 V.
Tout dans le jardin est satisfait de la verigata sur un tel zahranvane, mais malgré la négativité, la sortie n'est pas un stabilisateur. Je veux dire, il est difficile d'osciller de promyanat à mrezhata.La situation est facile à éliminer du Tazi, en installant un stabilisateur de 12 volts dans la chaîne. Le stabilisateur graden KR142EN8B ou l'étrange bi-beat analogique L1812 est idéal pour le tazi intact. Dans ce cas, le fragment sur le verigata est également extrait comme suit :

Protéger la chaîne ss stabilisé la tension initiale
Condensateur C10 et C11 et emportez-le avec vous, prenez les cotes de C8, C9.
Comment augmenter la puissance
La puissance habituelle de la CFL est relativement faible et varie de 10 à 40 watts. Ce n'est pas bon pour la théorie, mais pour la pratique, le travail s'effondre à cause des étranglements limitant le courant. Cela ne permet pas une protection auto-produite et le développement d'une puissance maximale, d'une part, au nom de ses propriétés de limitation de courant, et d'autre part, au nom de sa propre faible puissance. Avec une augmentation du courant du fil magnétique, la masse et le travail en mode saturation, peignez l'efficacité sur le stockage et la pré-mise en service, allumez les transistors, et la pré-production est vaine.
Comment pouvez-vous envoyer une protection relativement puissante depuis lampe à économie d'énergie? La tâche n'est pas sensée et difficile, scrutée à la loupe à droite. Pour oui, envoyer la marchandise, il suffit de remplacer le starter par un transformateur d'impulsion relativement puissant. Comprenez cela, camarade, la recherche pour la tâche de la connaissance dans le domaine de l'ingénierie radio, mais méritez-la.
Le transformateur peut être tiré, par exemple, d'une protection inutile d'un ordinateur ou d'un autre équipement de bureau (imprimante, scanner, petit téléviseur, etc.). Vous avez également besoin d'une résistance d'une puissance de 3 W et d'une résistance de 5 Ohm, ainsi que d'un nouveau condensateur pour haute tension d'une valeur nominale de 100 μF et d'une tension de travail d'au moins 350 V.

Protéger la chaîne avec une puissance initiale accrue
Ici, au lieu des inductances du semontir, le transformateur est pulsé, et l'enroulement primaire est le bassin, qui était connecté au convertisseur (haute tension), et le secondaire est abaissé. De plus, la résistance R1 est sélectionnée avec une puissance plus élevée, et la capacité du condensateur de lissage C1 (après modification du circuit C0) est portée à 100 µF. Au contraire, le boîtier de verigata n'a pratiquement pas été modifié, mais il est maintenant capable de fournir un courant de 5 à 8 A à des marchandises à une tension de 12 V. Un tel stockage peut toujours être utilisé avec un tournevis et similaire 12 volts outils.
Et enfin, pas un peu de préporka
- Avec le premier démarreur, c'est bon et vous modifierez celui modifié pour gagner du km grâce à une lampe avec un interrupteur d'éclairage 220 V 60-100 W. Ako ima sinka vv verigata, togava lampata shche brûle assez fort. Camarade, sauvez le transistor des dommages en cas de péchés lors de l'installation.
- Avant de démarrer, le bloc est protégé pendant une longue période ; Dans ce cas, le transformateur et le transistor ne tremblent pas et chauffent à plus de 60 degrés Celsius.
- Il y a beaucoup de chaleur sur le transformateur, plus tremblant et enroulant un enroulement progressif à partir d'un conducteur debel.
- Les transistors Ako font beaucoup de peine, ceux-ci tremblent et s'équipent de petits radiateurs.
- N'essayez pas et utilisez un tel zahranvane pour zarezhdane et zahranvane sur skypi jadzhi. Beaucoup plus sûr, oui, achetez en usine. Tova sche struva, c'est beaucoup de choses, des réparations, par exemple, à un ordinateur portable ou à un smartphone.
Vous pouvez peut-être parler de le convertir en ballasts électroniques pour lampes fluorescentes compactes à stockage pulsé.Ako ste a lu attentivement l'article et imité un peu de démontage pour l'ingénierie radio, ensuite vous pouvez le faire vous-même et le faire avec le tazi est une simple révision.
