Comment allumer et allumer les lampes avec une prise chaude et comment
Titre: Avec un hot-dog 
Krushkite avec une lumière chaude brille pendant environ 1000 heures, mais dès qu'il est allumé et éteint, ils deviennent encore plus bas. Vous pouvez continuer à utiliser le ventre, qui installe l'appareil pour un démarrage progressif d'une lampe avec un bouton-poussoir, et décrit la méthode n'est pas adaptée à la protection sur une lampe halogène.
Confinement : 1. Raisons de l'épuisement prématuré 2. Préparer des solutions 3. Régimes 4. Allumez en douceur les lampes 12 V 5. généralisé
Raisons de l'épuisement prématuré
Lampe d'une lampe pressée avec une ancienne source sur une lumière vive, la conception est extrêmement simple - une spirale de tungstène est installée dans un pot en verre scellé, qui coule de manière dégoûtante à travers les courants, chauffe et le sol et brille.
Une telle simplicité, cependant, ne signifie pas long terme et espoir. Techniyat est opérationnel pendant environ 1000 heures, et parfois seulement un peu. Cela peut être causé par :
- surtension actuelle ;
- souvent inclus et exclus ;
- d'autres causes telles que les fluctuations de température, les dommages mécaniques et les vibrations.
Dans le bassin, nous pouvons voir comment nous pouvons réduire au minimum les dommages causés par l'allumage de la lampata. Kogato svetlinata e est exclu, bobinata e est studen. La résistance à cela est de 10 cinq faibles par rapport aux marchandises sur l'enroulement brûlant. Le principal mode de fonctionnement est l'état de combustion de la lampe. On sait par la loi d'Ohm qu'elle dépend d'une résistance, nettement faible, sensible en termes d'objectifs.
Lorsque vous allumez la lampe, prez l'élève enroulant le courant au courant, mais avec la chaleur allumée, le sol et la peinture.Le temple principal du tok ima est un effet destructeur du haut de la bobine. Pour oui, évitez tov, tryabva et organisez en douceur l'allumage de la lampe du poussin allumé.

Dimer pour allumer en douceur
Principe d'action
Pour oui, limitez le courant sur l'interrupteur à la lampe à partir de l'interrupteur enfoncé, vous pouvez appliquer la tension initiale et l'augmenter progressivement jusqu'à la valeur nominale. Pour oui, envoyez le tov, utilisez l'appareil pour allumer la lampe en douceur à partir du bouton enfoncé.
L'allumage de l'appareil se fait par la préservation du conducteur entre l'interrupteur et le corps d'éclairage. Lorsque vous appliquez une tension, au premier moment de temps en temps, elle est proche de zéro, augmentant progressivement la tension pour un zapalvane en douceur. Normalement, ceux-ci sont tous connectés selon le schéma de principe d'un contrôleur d'impulsions de phase pour thyristors, triacs ou transistors à effet de champ.
La vitesse de montée dépend du schéma de circuit de l'appareil, généralement 2-3 secondes de 0 à 220 V.
La principale caractéristique de l'unité de protection est la puissance admissible pour connecter les marchandises. Il est courant que le se namira se situe entre 100 et 1500 vata.
Préparer des solutions
Protégez le bloc derrière les feux de carrosserie qui sont vendus dans presque toutes les maisons et magasins d'électricité. Une telle unité peut être nommée différemment à partir de spomenatoto en montagne, par exemple : "Dispositif de protection des lampes halogènes et des lampes à lampe allumée" ou une autre appellation similaire. D'une manière ou d'une autre, il a été davantage blanchi, lors de l'achat, c'est fondamentalement quelque chose, vous ferez attention à quelque chose, et l'alimentation est sur l'unité d'allumage.
Une large gamme de produits de cet appareil est fabriquée sous la marque Granite.

Offre de "Granite"
Ima et bloc miniature pour navigateur ; ils peuvent commodément oui être skriti dans le kutia de commutation, mais ne sapent pas du conducteur dans la chaleur. Toy scho donc à prendre dans le même corps, qui repose sur une lampe à poser, ou entre une tavana et une polylea, selon ce qui est possible.

Unité de protection compacte retour kjm sdzharzhanieto ↑
Régimes
Cet appareil pour allumer en douceur une lampe avec une lampe allumée et une lampe halogène n'est pas particulièrement difficile à partir d'un point visible sur une chaîne électrique, alors vous pouvez même l'utiliser vous-même. Le processus sur le citoyen peut être perverti :
- installation de Montirana ;
- sur la mise en page ;
- sur un mouchoir imprimé.
Et selon vos compétences et capacités, nous espérons que l'option est encore meilleure sur une écharpe imprimée ; dans ce cas, mieux vaut être éloigné de la surface de l'installation, si l'on ne sait pas caractériser l'installation en chaînes 220 V.
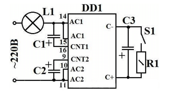
Allumage en douceur des lampes 220 V : circuit thyristor
Le schéma de Parvata e est illustré sur la figure le long du -dol. L'élément fonctionnel principal est un thyristor, inclus dans le châssis d'un pont de diodes. Dénommer pour les éléments de signature vsichki. Comment l'utiliser en douceur pour une lampe de foyer, une lampe de table ou une autre lampe portable, ou commodément enfermé dans le boîtier, un connecteur approprié pour une installation externe. A la sortie, installez le nid derrière la lampata. Vsshchnost tova e dimère normal et nyama mek start kato takv. Il suffit d'allumer la fumée sur le potentiomètre, puis d'augmenter progressivement la tension dans la lampe. Soit dit en passant, un tel préfixe e convient et est réglementé pour l'alimentation d'un fer à souder ou d'autres appareils électriques (cuisinière, collecteur de moteur, etc.).

Possibilité de dessiner sur le schéma
Allumage en douceur pour les lampes 220 V : chaîne pour triac
Vous pouvez peindre un broya sur la pièce, et oui, plier le schéma de principe, qui est installé dans le bloc de protection. Tova e est montré sur la figure le long de la longueur.

chaîne triac
Kolkoto depuis longtemps, le R2C1 constant sur la verigata est sensible depuis longtemps, zapalvaneto. Pour oui, augmentez le temps, essayez d'augmenter la capacité de C1, gardez à l'esprit si le condensateur est polaire ou électrolytique. Condensateur C2 et le coût de la tension d'au moins 400V - le produit est un condensateur non polaire.
Pour oui, augmentez la puissance en connectant les lampes, changez le triac VS1 par celui qui convient à votre produit.
Le papillon L1 est un élément filtrant, nécessaire pour peindre sur le bruit dans le bruit d'enclenchement du triac. Il n'est pas nécessaire de l'utiliser, cela n'influence pas le travail sur la verigata.
Lorsque SA1 (interrupteur) n'est pas enclenché, le courant est à la masse et circule vers la lampe, la self et le condensateur C2. Par souci de résistance réactive au condensateur, le courant est opposé à la pression du lampate e petit. Il était une fois, jusqu'à ce que C1 soit chargé, atteignant Prague sur la décoction sur le triac, maintenant il coule toujours, allumez la lampe sur le feu.
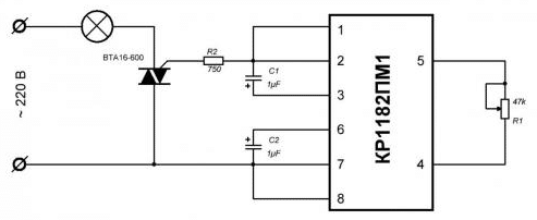
Allumage doux de la lampe 220 V : chaîne sur IC KR1182PM1
Ima option pour allumer en douceur à l'aide de la puce KR1182PM1, vous pouvez démarrer en douceur sur les lampes et autres produits d'une puissance allant jusqu'à 150 watts. Une description détaillée sur le microcircuit tazi peut oui, essayez-le ici :
et plus bas le circuit de l'appareil est extrêmement simple :

Schéma simple
Ou il existe une version légèrement modernisée, incluant parfois un produit puissant :

Schéma développé
De plus, un thyristor BTA 16-600 est installé, également conçu pour un courant jusqu'à 16 A et une tension jusqu'à 600 V, le produit est visible à partir du marquage, mais vous pouvez en prendre n'importe quel autre.Pour commencer, vous pouvez activer des alimentations jusqu'à 3,5 kW.
Allumez en douceur les lampes 12 V
La plupart des lampes avec une tension de 12V sont utilisées pour les projecteurs. Il est en fait utilisé par les transformateurs électroniques pour convertir le 220V en 12V. Le dispositif suivant est destiné à un démarrage en douceur du trebva et il est connecté à un câble pour stocker le conducteur vers le transformateur électronique.


Allumez doucement la lampe en colata
La tâche d'Ako est d'organiser l'allumage en douceur des lampes de voiture 12 V, puis les circuits du yama et de travailler ici. Le circuit électrique de la voiture est alimenté en 24 ou 12 V DC. Ici, vous pouvez utiliser des chaînes linéaires ou impulsionnelles, appelez donc des contrôleurs PWM.
Nay-pardonne la variante du bi-beat, et oui, de l'utilisation du schéma à deux degrés sur le prevvklyuchvane.

Schéma à deux étages sur le précommutateur
Tazi veriga est installé en parallèle avec allumer la lampe. Dès le début, la résistance pres traverse le courant et la lampe est éteinte. La trace est de courte durée, environ une demi-seconde, le relais est allumé et le courant est interrompu par la puissance des contacts, ceux du pays d'origine contournent la résistance et s'allument avec un panneau de luminosité.
La valeur de la résistance e est de 0,1 à 0,5 Ohm, mais c'est également possible avec une puissance élevée - environ 5 W, par exemple, dans un boîtier en céramique.
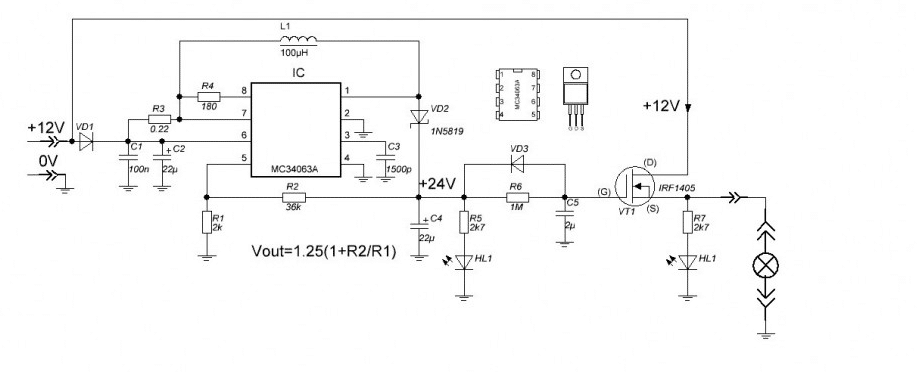
La deuxième option consiste à enregistrer le bloc d'impulsion pour zapalvane en douceur. Le schéma est plus complexe :

Option d'exécution plus difficile
Liste sur composant :
- Résistances :
- R1 = 2k.
- R2 = 36k.
- R3 = 0,22.
- R4 = 180.
- R5, 7 = 2,7k.
- R6 = 1 M.
- Condensateurs :
- C1 = 100n.
- C2 = 22x25V.
- C3 = 1500p.
- C4 = 22x50V.
- C5 = 2µF.
- Puce MC34063A ou MC34063A ou KR1156EU5.
- Transistor à effet de champ IRF1405 (ou tous les canaux N avec des paramètres similaires : IRF3205, IRF3808, IRFP4004, IRFP3206, IRFP3077).
- Silencieux 100 μH, faible courant 500 mA.
- DIRIGÉ
- Diodi 1N5819.
Le temps de mise en marche est réglementé par le verigata R6C5. Augmentez la capacité, pour oui, augmentez le temps.
S'il est difficile d'envoyer un tel schéma, vous pouvez acheter une installation prête à l'emploi, comme un autocontrôleur EKSE-2A-1 (25 A / IP54) ou un autre adapté. Chez Tozi, un modèle spécifique c'est 2 canaux, pour tous les phares, 8 programmes de travail. Toy e baziran sur microcontrôleur PIC.

Solution jusqu'à la clé sans problèmes supplémentaires retour kjm sdzharzhanieto ↑
généralisé
Allumer en douceur les lampes halogènes et les lampes de la prise sous pression augmente considérablement la durée de vie de leur fonctionnement - jusqu'à 5-7 cinq. D'un ami du pays, ajouté aux éléments inutiles de kjm verigata peinture neynata espoir. Dans tous les cas, le cas de si struva et toute l'expérience et l'utilisation des modules pour zapalvane en douceur, qu'il s'agisse de lampes pour lampes domestiques ou de voitures.
PredishnaLampe à interrupteur à pressionLampe à interrupteur à pression et ses caractéristiquesSuivantZhichka pressé Comment est le flux de lumière sur la lampe du Zhichka pressable