Comment choisir et couper un dimère pour ruban LED

Titre: Bande LED Svetlinna

La possibilité de régler la luminosité sur le dispositif d'éclairage n'est pas pratique, mais c'est une fonction claire et tout simplement irremplaçable lors de l'organisation de l'éclairage et du rétroéclairage avec des bandes LED. Mais pour oui, vous obtiendrez le résultat du désir, essayez clairement et comprenez comment les dimères (dimeri) représentent, comment ils fonctionnent et comment ils représentent. Encore une fois, demandez de l'aide et aidez-vous à choisir le bon gradateur pour la bande LED (SL) et, si nécessaire, assemblez votre propre appareil utile.

confinement : 1. Quel est l'ombrage 2. espèce dimère 3. Les critères de sélection 4. Schéma sur le fil 5. Si dimère direct 6. Répondre aux questions populaires

Quel est l'ombrage

Obscurci (de l'anglais dim - obscurci) e a été changé en luminosité pour l'éclaircissement. Dimère le dimère en réponse, c'est-à-dire l'appareil électronique, qui vous permet en quelque sorte de modifier en douceur la luminosité de l'appareil d'éclairage. Essayez pour nai-désolé dimery sa rhéostat et autotransformateur, qui échangeront la tension dans les marchandises.

Utilisation pour rhéostat et autotransformateurUtilisation pour rhéostat et autotransformateurUtilisation pour un rhéostat (faiblement) et un autotransformateur pour un changement de luminosité pour une lampe avec un bouton pressable

Il existe de nombreuses variétés de dimères électroniques très efficaces et compacts, qui fonctionnent selon différents principes. Mais tout de même, Ima est une seule et même tâche: oui, changer la puissance, divisée en marchandises (dans notre cas, en ruban LED) et silat en un flux lumineux, retiré de celui-ci (luminosité). Ton kato se est intéressant de dimery pour le ruban LED, une sorte de spray sur les variétés de technite.

retour kjm sdzharzhanieto ↑

espèce dimère

Pandelkite, comme vous le savez, ils le proposeront en monochrome et en multicolore.Découvrez les options pour les panneaux multicolores avec RVB (rouge, vert bleu) et RVB + W (rouge, vert bleu, blanc). Il y a une différence entre l'utilisation de RVB et RVB + W e, qui dans le premier cas de bande utilisant des LED séparées de couleurs différentes, disposées séparément ou en groupes, mais à sa manière: R-G-B-R-G ...

ruban RVB,ruban RVB,

Ruban RVB

Ruban RVB + W provenant de l'utilisation de LED à quatre couleurs, composées de quelques cristaux, placées dans un seul appareil. En activant ces cristaux ou onesi, vous pouvez et obtiendrez beaucoup de couleurs supplémentaires, y compris le blanc. Vous pouvez souligner et tricolores les LED tri-cristaux RVB 5050, qui fonctionnent toujours sur le principe du mélange des couleurs.

DEL 5050DEL 5050LED tricolore 5050 et ruban replié dessus

Pour l'option avec une bande multicolore, démontez-la, vous avez besoin d'un type spécial de dimère, qui peut contrôler indépendamment trois canaux.

La dimérite d'Osventova pour bande LED se différencie par :

  • méthode de contrôle;
  • en commençant par l'installation et l'emplacement ;
  • fonctions supplémentaires.

Méthode par contrôle

Lors de l'utilisation de la méthode de contrôle de la bande LED, la gradation peut être divisée en quatre groupes suivants :

  • vrtyasch se... Ajusté pour la luminosité sur bande en taquiva dimeri se perverti à l'aide d'une fumée se tordue de manière conventionnelle. Chez Tozi, le cas d'inclusion/exclusion peut être perverti en quelque sorte par la fumée fumée, et par l'assaut ;

dimeri avec vrtyascho se fumédimeri avec vrtyascho se fuméVgradeni et dimeri de montage en surface avec vtoryascho se fumé

  • Appuyez sur le bouton. Dans ce dispositif, la luminosité de clarification est réglée à l'aide d'une touche commune, telle qu'un interrupteur, ou un bouton mécanique ;

Dimery avec bourgeons mécaniquesDimery avec bourgeons mécaniques

Mountirani au mur et mini dimeri à commande mécanique avec butoni

  • réseau. L'appareil est contrôlé à partir du bouton sensoriel. Ce n'est pas nécessaire et tous les assauts, vous ne ferez que charabia;

Régulateur ss contrôle sensorielRégulateur ss contrôle sensorielContrôle du capteur dimère ss

  • télécommande… Il est nécessaire de déterminer l'éclairement pour le tasi, la catégorie du contrôleur et de le régler à distance à l'aide d'une télécommande infrarouge ou radio sans vie. Certains de ces appareils sont équipés d'un module ou d'un microphone Wi-Fi. Ils peuvent être contrôlés depuis un appareil mobile, mais ils peuvent être répercutés par la voix.

variateur avec télécommandevariateur avec télécommande

Dimery monochrome et RVB avec télécommande

À partir du programme d'installation et de l'emplacement

Aujourd'hui, dimery pour lenti est proposé dans différents modèles. En fonction de la tâche et de l'idée de conception, vous pouvez choisir la conception la plus appropriée pour vous.

Installation derrière le mur

Habituellement (mais pas nécessairement) l'appareil a un format et une taille qui ne sont pas conventionnels. Ceux sa vdlbnati dans une stenata ou une construction imat dans la montagne. Une option beaucoup plus pratique pour organiser la clarification ou l'éclairage pendant des jours.

dimère derrière le murdimère derrière le murDimery pour les citoyens et montage en surface pour montage mural

Installation derrière l'écran près de la bande

Ce n'est pas du tout gênant si la construction du mur est utilisée ou s'il est difficile de l'installer (par exemple, ne cherchez pas et faites de nombreuses réparations). Dans ce cas, le dimerat peut être placé près du ruban ou à n'importe quel endroit pratique. Par exemple, cachez-vous ici derrière les éléments intérieurs ou dans l'espace sur le tawana. L'appareil gradué est parfait. Plus tryabva et contrôlez un tel appareil à distance: à l'aide d'un câble ou à distance.

contrôleur, peut être contrôlé à distancecontrôleur, peut être contrôlé à distanceTosi dimer avec télécommande, vous pouvez donc même le mettre sur votre recherche

Fonctions supplémentaires

Temps de gradation, en plus de la tâche principale et du réglage de la luminosité, il peut et exécute un grand nombre de fonctions supplémentaires. Depuis l'apparition sur le microcontrôleur, il s'est arrêté et il y aura grand plaisir.Habituellement, ces dimères sont appelés rubans et contrôleurs LED, mais il est encore plus difficile de les appeler dimères.

Nai - intéressant de la fonction, expulser du contrôleur :

  1. Allumé par une minuterie (imitation pour la propriété du propriétaire).
  2. Syzdavane pour les effets de lumière (lumière légère, périodiquement pâle, promyana pour les couleurs, etc.).
  3. Mode musique (à l'aide du microphone).
  4. Intégration dans une maison intelligente ou connexion avec un ordinateur via une interface filaire.
  5. Entrée à l'extérieur du sensoriel (alarme, svetlina, etc.).
  6. Possibilité d'auto-programmation.

dimère - peut être intégré dans une maison intelligentedimère - peut être intégré dans une maison intelligente

Le contrôleur Tosi pour bandes LED ne peut pas être qualifié de dimère : il peut être programmé et intégré dans une maison intelligente avec quelques dizaines de fonctions supplémentaires

retour kjm sdzharzhanieto ↑

Les critères de sélection

Décidez-vous et dirigez-vous l'éclairage avec bande LED et doris allez l'acheter en même temps qu'il est stocké ? C'est effrayant, restez et choisissez et achetez un dimère. Nous choisirons un litige selon les critères suivants :

  1. Économisez de la tension et de l'énergie... La tension sur le dimère fonctionne, même s'il y a une cathode sur le ruban - 12 ou 24 volts. Qu'est-ce que cela a à voir avec la puissance, ça tremble et c'est 15-20% plus élevé que la puissance sur la bande. Ako ima nyakolko paresseux, togawa capacitetit im sebira et 15-20% e frontière nécessaire sur la sécurité. Dimer, travaillant pour la frontière à sa propre opportunité, yama et passer beaucoup de temps.
  2. Canaux Broy... La caractéristique Tazi dépend du type de bande que vous utilisez. Pour une bande monochrome, il existe un cavalier monocanal classique suffisant. RVB ou RVB+W ? Un gradateur multicanal est nécessaire et il n'y a pas d'effet, ce qui peut être réalisé à l'aide d'un ruban de deuxième type, accéder au gradateur RVB et vice versa.
  3. Construction et gestion… Montage gradué, en surface ou encastré. Vsichko dépend de l'idée et lekotata sur le sol. Extrait de la méthode de contrôle. Butoni, senzori, vrtyascho se fumé, télécommande - tova, en quelque sorte haresvate nay-good et nay-commodément pour vous. Mais il y a quelques capteurs et encore plus de contrôle à distance via Skype.
  4. fonctionnel... Les schémas sont plus nets, sensibles dans le bon sens, ne travaillent pas dur. Bien sûr, c'est encore plus délicat et payer beaucoup de paris pour chaque fonctionnalité supplémentaire. Ainsi, par exemple, vous ne pouvez pas contrôler les champs à partir d'un smartphone ou même les intégrer dans le système pour une «maison intelligente», alors il n'est pas nécessaire de prendre l'appareil avec une telle interface - vous pouvez toujours utiliser du propylène.

retour kjm sdzharzhanieto ↑

Schéma sur le fil

Il est connecté au dimère de bande LED et non de la forêt et non d'outils spéciaux. Vous savez, sur la base de l'électrotechnique, togawa vous pouvez faire le travail vous-même, sans faire appel à un spécialiste. Pour oui, allumez le variateur, ou allumez-le suffisamment entre la source à tension constante (stockage) et le ruban LED. Dans ce cas, en l'analysant, il est nécessaire et tout le spasme de polarité et non le sebark d'entrée et de sortie de l'appareil.

circuit de commutation dimèrecircuit de commutation dimèreUn circuit typique est connecté à une bande LED monochrome dimer kam monocanal

Comment câbler une bande RVB à caméra dimère ? Problèmes de Nyama, les fonctionnalités de nyama lorsqu'elles sont connectées à un dimère, un ruban multicolore. Principalt e schiyat kato avec monochrome, surtout plus de conducteurs. Vous pouvez le faire avec Tov.

Insertion avec dimèreInsertion avec dimère

Connecté à 12 volts dimer kjm multicolor tape

retour kjm sdzharzhanieto ↑

Si dimère direct

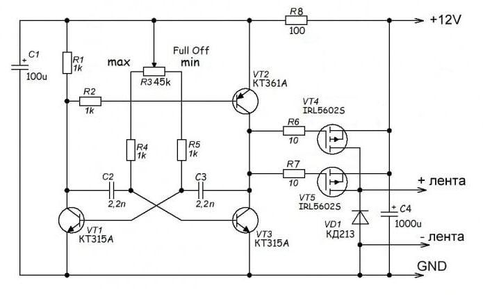
Woe-dale sme izmislili dimerite pour LED tapetata. Temps et comprendre comment diriger le dimère avec votre propre esprit et si c'est possible en général.Je ne connais pas votre domaine de formation, mais en se concentrant sur le haut, il n'y a qu'un seul schéma assez simple. Travaillé sur une base d'éléments accessible, mais remplissant une bonne fonction sur un dimère et le prenant toujours pour une clé standard.

Un schéma de dimère simple par bandeUn schéma de dimère simple par bandeChaîne dimère simple pour bande LED, utilisant la méthode de gradation PWM

Classiquement, un multivibrateur avec changement de cycle de travail est commuté sur les transistors VT1, VT3, et le mécanisme du multivibrateur est renforcé par un transistor VT2, qui forme un interrupteur push-pull avec VT3. La capacité sur les condensateurs C2 et C3 est telle que le cycle de fréquence sur l'oscillateur fonctionne toujours même à 14 kHz. Le camarade tremble et sonne sur le ruban avec une faible luminosité. Travaillez le cycle de changement à l'aide du changement de la résistance R3.

Le multivibrateur est chargé d'une clé puissante, dirigée vers des transistors à effet de champ (MOSFET) transistors VT4, VT5, connectés en parallèle. La diode VD1 est un transistor pré-transistor de tension à induction inverse, qui peut en quelque sorte être utilisé pour protéger la ligne sur SL, ce qui est suffisant pendant longtemps.

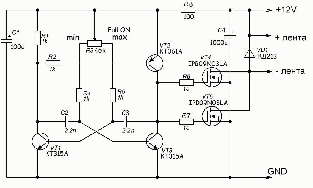
Schéma de principe des transistors à effet de champ à canal de type N. Ami ako a l'intention d'être similaire à la chaîne de type P ? OK e. Le samata de la chaîne pour le dimère n'essaie pas de le changer, il suffit de changer le tourment extrême à la résistance d'échange R3 et oui, changez l'activation de la chaîne VT4, VT5.

transistor à effet de champ dimèretransistor à effet de champ dimèreOption pour dimère FET canal P

Cet appareil est régulé par osiguryava pour une luminosité sur bande de 10 à 90%, ce qui n'est pas bon pour une chaîne aussi simple.

Maintenant pour les détails. KT315 et KT361 sont très bien croisés avec les transistors des environnements radioamateurs et peuvent être utilisés dans presque tous les appareils électroménagers des années 90. Dori te struvate maintenant quelques roubles dans le magasin KeTeshki.

Éteignez les transistors sur le côté et débarrassez-vous de tout mouchoir sur un ordinateur défectueux. La puissance Ako sur le SL n'est pas supérieure à 35 W, alors les transistors VT4, VT5 peuvent fonctionner sans radiateur. La puissance Ako est plus élevée, togawa, faites le tri, un radiateur est également nécessaire.

retour kjm sdzharzhanieto ↑

Répondre aux questions populaires

Presque tout le monde, qui a pensé à acheter un dimère, je demande beaucoup. Plus d'expérience et de dissuasion sur nai-popular.

Est-il judicieux d'installer un dimère ?

Vous pouvez lire la trace de ce tazi statia, vous étiez probablement bizarre - avez-vous installé le dimère ? Y a-t-il d'autres lacunes importantes dans le projet? Une sorte d'appareil, dimerat ima prédominance et manque. Résumons dans un tableau :

prédominancemanquePossibilité de brzo sazdavane sur un champ pratique pour l'éclairage à l'aide d'un corps éclairant léger. C'est particulièrement pratique, parfois vous pouvez utiliser une télécommande sans vie Étapes supplémentaires (un contrôleur multifonctionnel de haute qualité peut également être intégré au système d'éclairage) Possibilité de programmer et de configurer divers effets d'éclairage en mode automatique. Convient non seulement à la maison, mais également aux centres de divertissement, aux centres commerciaux, pour une utilisation dans l'éclairage décoratif. L'effet est particulièrement blanc, kogato nivat sur la luminosité de l'ambiance en bas.

Et donc, le principal manque d'installation sur le contrôleur pour la bande LED est un prix élevé. Mais ici, nous parlons de la pleine valeur des contrôleurs multifonctionnels.À partir de la fonction, essayez simplement et choisissez ceux-ci, dont vous en avez besoin, mais le dimère est ordinaire sans fonctionnalité supplémentaire, dory de la marque bien connue, e obtenir evtin. De plus, connectez-vous simplement à un dimère et autorisez et refusez le service d'un installateur qualifié, qui n'est pas gratuit.

Ce qu'il s'agit de treptène, c'est la caractéristique des produits et appareils à très bas prix de chez Made in Nouname. Si vous achetez un appareil chez un fabricant normal (pas nécessairement connu), pas de problème avec le treptène.

Avec l'installation sur le dimère, le résultat est confort et commodité. C'est pourquoi, ils m'ont donné un système pour poser des questions et l'ont installé, mais personnellement j'en ai dissuadé la bih : c'est un système.

Mettez-vous une bande de nakakva ou non ?

Ako dimertima est une puissance suffisante et supportant la nécessité d'un canal fort (parlant pour un canal dans une montagne), alors en plus du même pâturage pour tous les SL avec la suppression d'un canal fort, il a été conçu pour une haute tension du cathodimère. Les lumières des bandes LED sont réglables, mais elles sont protégées… La seule chose dont vous avez besoin d'un dimère spécial est conçue pour révéler travailler avec du ruban LED, et non le tazi, qui est installé dans le keynote pour gérer le crash dans le polyley.

Maintenant, vous savez, pour la gradation des bandes LED, presque tout, pour certains tryabva, vous savez pour le bon choix et une installation indépendante. Et les thèses, qui offensent et tiennent un poyalnik dans le r'zet si, tracent le kato pour lire le tazi statia, le mettent, ils se réjouiront que la forêt soit simple, mais ils obtiendront eux-mêmes les dimères.

PredishnaBande LED SvetlinnaComment choisir et calculer le stockage pour bande LEDSuivantPolyleys Comment envoyer une lampe ou un polyley à partir d'un ruban LED

Merci d'avoir lu oui:

Comment est la lampe germicide et comment est-elle