Pestène pour l'énergie
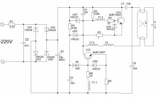
Schéma et dispositif pour une lampe à économie d'énergie
Les lampes à économie d'énergie (ECL) deviendront progressivement la principale source de lumière et en même temps, c'est très important, mais vous savez comment elles fonctionnent, ...
Est-ce que je suis vivant dans la lampe à économie d'énergie
Vous pouvez, oui, déterminer la netteté du zhivak im dans la lampe à économie d'énergie en le mettant sur l'emballage, mais comment cela se passera-t-il, comment takava ...
Envoyer l'auto-réparation à la lampe à économie d'énergie
Vsichko pour les réparations sur les lampes à économie d'énergie de A à Z. Dans la forêt à partir d'un vélo. Commençons à réparer, donnons une leçon ...
Protégez-vous "Orientez-vous" d'une lampe à haute densité énergétique : schéma
Est-il possible d'épuiser la LCF et tout ça depuis le début ? Siguren ! Dans le bassin de l'article, on sauvera le bloc du bloc énergie...
Comment pouvons-nous choisir des lampes écoénergétiques pour votre maison
Pour oui, vous comprendrez comment et choisissez des lampes à économie d'énergie pour les maisons, essayez et triez bien avec la façon dont les paramètres techniques et le caractérisent.
Montre plus

Merci d'avoir lu oui:

Comment est la lampe germicide et comment est-elle