Comment installer un câble électrique à darvena kashta
Il y a beaucoup de nouveaux matériaux ici et ils sont utilisés dans l'industrie de la construction, mais le darvoto est laissé seul de la nay-trsenite. Qui surpasse les concurrents dans les domaines suivants : respect de l'environnement, anallergique, facilité de traitement et d'installation, argent et prix bas. Mais ima et défauts: feu pour la protection de la couverture sur la base sur le vernis et les combats, barzo et brûlant de manière stable. Par conséquent, il est nécessaire d'installer un câble dans la maison et le système de chauffage (gaz ou une chaudière sur la porte avec une cheminée) et d'essayer de dissuader les règles d'installation et de fonctionnement (SP, PUE, SNIP). Quoi qu'il en soit, dirigez vous-même l'installation ou engagez des spécialistes.
confinement : 1. Permettez-moi de commencer pour compter sur les conducteurs 2. Règles et règlements pour l'installation 3. Comment câbler et ramper et donner e "ininflammable" 4. Schéma de câblage 5. Schéma et preporka pour l'installation sur mangé. tableau de bord 6. Fabricants sur la liste avec matériaux et consommables 7. Instructions de pose chape par chape 8. En règle générale, oui, organisez-le dans un kashchat 9. Travail horrible
Permettez-moi de commencer pour compter sur les conducteurs
Le choix de l'option dépend du type de kashchat: matériau darven (commun, profilé et plâtré), un cadavre (coupé ou arrondi d'un cadavre). Les objets seront divisés en taqiva, qui ont un aspect esthétique et un revêtement supplémentaire à l'extérieur et à l'extérieur (matière première couramment utilisée).
Utilisez la méthode de séparation en chapes (dans des canaux spéciaux, des canaux et des canaux de câbles, traversez la clôture sur le stenat ou de temps en temps sur la clôture sur le mur), ouvrez pour les appartements et égalisez les murs (tuyau métallique, markuch métallique, kutia , plastique ondulé, plinthe avec passe-câbles) et derrière les murs.
Options cachées de kabelevane et de negovite
Selon le PUE et la clause 7.1.38, l'installation des composants sur le câble, la position du système arrière pour le tawani et les faux murs de cloisons sèches, de revêtement ou d'autres matériaux, en cutia, correspondent tous à la version Skrit pour l'installation sur le réseau électrique. Tous les câbles pour l'installation graduée sont utilisés dans les produits métalliques isolants (tuyaux, tuyaux ondulés, conduits de distribution et d'installation). Prenons cette prévision du débelinat sur le sténat, qui est en quelque sorte une garantie de la capacité de localisation.
Niches et caniveaux pour produits isolants, distribution et pose de cutia dans le sens proche de la largeur et du côté long sans prise de tête. Ceux sa vdlbnat dans le sténat pendant 1-2 mm.
Les possibilités d'installation sur les contacts et les touches dépendent du type et de la surface sur le mur : cadavres et cloisons sèches, revêtements ou autres matériaux plats, à l'intérieur comme à l'extérieur. Dans la fosse et tourner la niche pour les installateurs du kutia, ils traversent de 10 à 20 cm du poisson ou au fond, prévoient la largeur sur les coques, qui est la porte, et sur la hauteur de 0,5 à 1,6 m du foyer avec possibilité de montage sur quelques ouvertures pour combinaisons rouge bas ou intérieur.
Pour oui, mettez le zhizat dans le produit protégé, mercredi, juste à l'ouverture du stroboscope. De lui, percer le creux sous le ygl, attacher le kutiyat, qui est le plus proche du poisson, du stroboscope.Les distributeurs et les installations de cutia sas sont spécialement fixés pour être fixés aux murs à partir de plaques de plâtre ou de parement. Le tuyau est connecté avec un écrou de serrage en haut du connecteur kutia ou soudé. Ako enregistre le nom de quelques étages, togava sur tous les panneaux électriques de l'auto-assemblage sur une localité accessible, certains d'entre eux et deux d'entre eux sont câblés.
Les préférences et les inconvénients de son installation sur un câble caché et la méthode d'installation sont dus aux endroits à forte humidité et à risque d'incendie (bains, cuisine, chaufferie); pour murs lisses avec tapeti; pour le revêtement de façade (marbre, avion composite, mazilka, panneau sandwich); pour ocheni et opnati tavani prix et installation élevés; l'enregistrement est requis pour les documents de conception (avec distribution pour le câblage dans le mur et le foyer); Difficulté d'installation, pour quelques dommages, des spécialistes ont été embauchés pour la formation.
S'appuyer sur un tuyau ou un metalen markuch est une perversion elle-même sous l'angle de 90 degrés juste en dessous, tavana, mur, verticalement et horizontalement. Il a été emporté pripokrivaneto à rkavit et en deux éditions; placez les conducteurs et les câbles dans les canaux de câbles, les niches, les canaux, les découpes métalliques, qui ne conviennent pas aux portes.
Ouvrez les options derrière le câble
Extérieurement, il est câblé dans le darvena kashcha e directement relié à la surface sur le mur, l'espace (rue, troupeau sec ou humide et poussiéreux). Predimstvomu e, che conducteurs, contacts, clé de clarification peuvent et vont changer à tout moment. Sur une surface plane, monter toutes les chaînes dans la cutia, les ondulations, les ondulations et les tuyaux ronds en plastique et en métal, les plinthes de la clôture du canal câblé.
Des coupures, des contacts et des clés d'appareillage de commutation sont fixés à la surface supérieure du substrat de protection, dont certains empêchent le feu. L'installation à kutia n'est pas en soi forestière, mais aussi pratique.Esthétiquement agréable (la coloration est basée sur la couleur et la nuance du revêtement mural). Pervase avec intégration de câble de canal convient au câblage de canal et caché.
Gofriraneto et toutes sortes de misères nécessitent se montirat kam sténate à l'aide d'agrafes ou d'agrafes. Selon le PUE 7 2.1.63, ils pensent que tout est pénétré et corrodé par l'humidité, y compris le condensat, prenant parfois l'air. Izvn gradata et dans les pièces humides, humides et poussiéreuses, interrupteurs, inverseurs, clés, contacts, lampes, voyants lumineux, projecteurs, panneaux de commande et autres appareils trebva et classe imat pour la poussière et l'humidité (IP). L'herméticité est obtenue à l'aide d'agrafes ou de joints et de contacts avec le conducteur.
Sur le mur de la porte du cadavre, il est câblé dans la porte elle-même dans un gofriran ou dans un style rétro (mountiran sur un conducteur à deux ou trois fils avec isolation séparée pour chaque noyau, tissé en queue de cochon en haut d'un petit isolateur en céramique ou en porcelaine).

Câblage ondulé, chemin de câbles et rétro-câblage au sommet de l'isolateur Les avantages et les inconvénients à la surface du câblage sont gênants, démantèlement barz et evtin ; Possibilité de remplacement sur un conduit de câbles caché par un conduit de câbles ouvert à travers un espace sur les canaux de câbles dans le mur et installation sur une taxe spéciale sur l'emplacement des conduits de distribution et d'installation ; prix bas et installation relativement facile; accès gratuit, support et visibilité aux points et vzli ; bien refroidi; il y a un vaste choix d'accessoires pour tous les goûts, c'est peut-être une vue formidable et oui, limiter l'espace pour le montage sur les meubles au mur ; étude des champignons supplémentaires et nettoyage. Au fil du temps, l'accesoarite, fabriquée à partir de matériau evtini, ruine les fleurs et pâlit au profit de la lumière ensoleillée, en particulier le navn.
Les distributeurs de cutia, contacts, clés, lampes, projecteurs, agrafes, agrafes, capacitance, isolateurs, tryabva et bousillent solidement les surfaces. Tous les dommages ne sont pas installés sur des conducteurs sans produits de protection.
Règles et règlements pour l'installation
Toutes les études principales pour le câblage électrique dans la porte, les normes et les règles d'enregistrement dans les documents suivants :
- PUE édition 7.
Il définit la méthodologie de conception et d'installation des clôtures électriques dans les clôtures et les structures résidentielles. Considérez également les principales considérations de sélection pour le câble entrant, les conducteurs, l'isolation supplémentaire, l'équipement de distribution, les dispositifs de protection automatique, calculés sur la puissance de l'appareil et l'éclairage. - SP (défini à partir de la règle) - 256.1325800.2016, 31-105-2002, 486.1311500.2020, 48.12330.2019, 64.13330.2017, 55.13330.2010, 76.13330.2011.
Ces descriptions des méthodes de conception et des calculs pour les clôtures sur la porte de la maison et de la structure, les parties du câblage électrique externe avec la sécurité électrique de la maison, les méthodes d'installation sur le câble électrique externe avec une description complète et le décodage des pièces et installations, règles d'installation et d'installation sur l'équipement C'est pour la sécurité incendie.
Comment câbler et ramper et donner e "ininflammable"
Le câble peut être constitué de divers matériaux (miel, aluminium, stoman, fibre optique), multibrin et monobrin, de 2, 3, 4 et 5 conducteurs, de quelques couches d'isolant (il y a une couche d'isolant autour du conducteur et l'extérieur), rond et plat. Ils peuvent en plus et imater une couche ininflammable et non dimensionnelle (bien sûr dans certaines marques) et une gaine-armure métallique avec un revêtement en vinyle.

VBbShv - câble avec conducteurs en cuivre et armure sous le format sur une bande de cent
D'ici pour le stockage aux abris souterrains, pour le raccordement aux points de stockage (chauffage électrique, four et poêle électriques, pompe inondable pour le magasin, climatisation, chaudière de chauffage électrique).

NYM 
VVGng-LS retour kjm sdzharzhanieto ↑
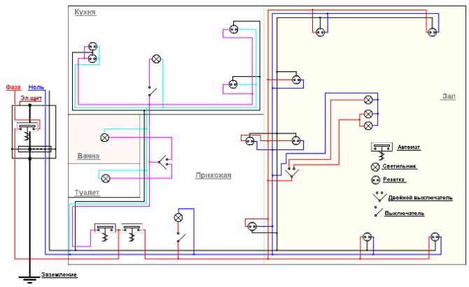
Schéma de câblage
Une fois installés à partir de nulat ou de câblage existant modifié, ils réaliseront un schéma de principe pour tous les points de la cutia du tableau, le stockeront et l'éclaireront dans tous les troupeaux, couloirs, le long du foyer et le long de la façade sur le kashchat, ce qui mettra un section parfaite sur le conducteur, le groupe clé et les contacts avec l'unité et le contour coupé. Les points forts sont le blanchiment du monde ASU se nami (l'écharpe principale, qui est nouée sur la boîte) et les listes de contrôle du tableau de contrôle selon le guide du schéma aux lignes correspondantes.
Lors de l'installation sur le câblage caché le long du mur à partir de cloisons sèches, de revêtements ou d'autres types de matériaux, faites un dessin sur le câblage avec l'emplacement exact sur les lignes du foyer, du tavan et du travail sur le mur. Les points de sortie seront répartis selon le calcul d'une sortie par 6 m². La connexion maximale à travers le circuit ne dépasse pas 3 prises par conducteur.


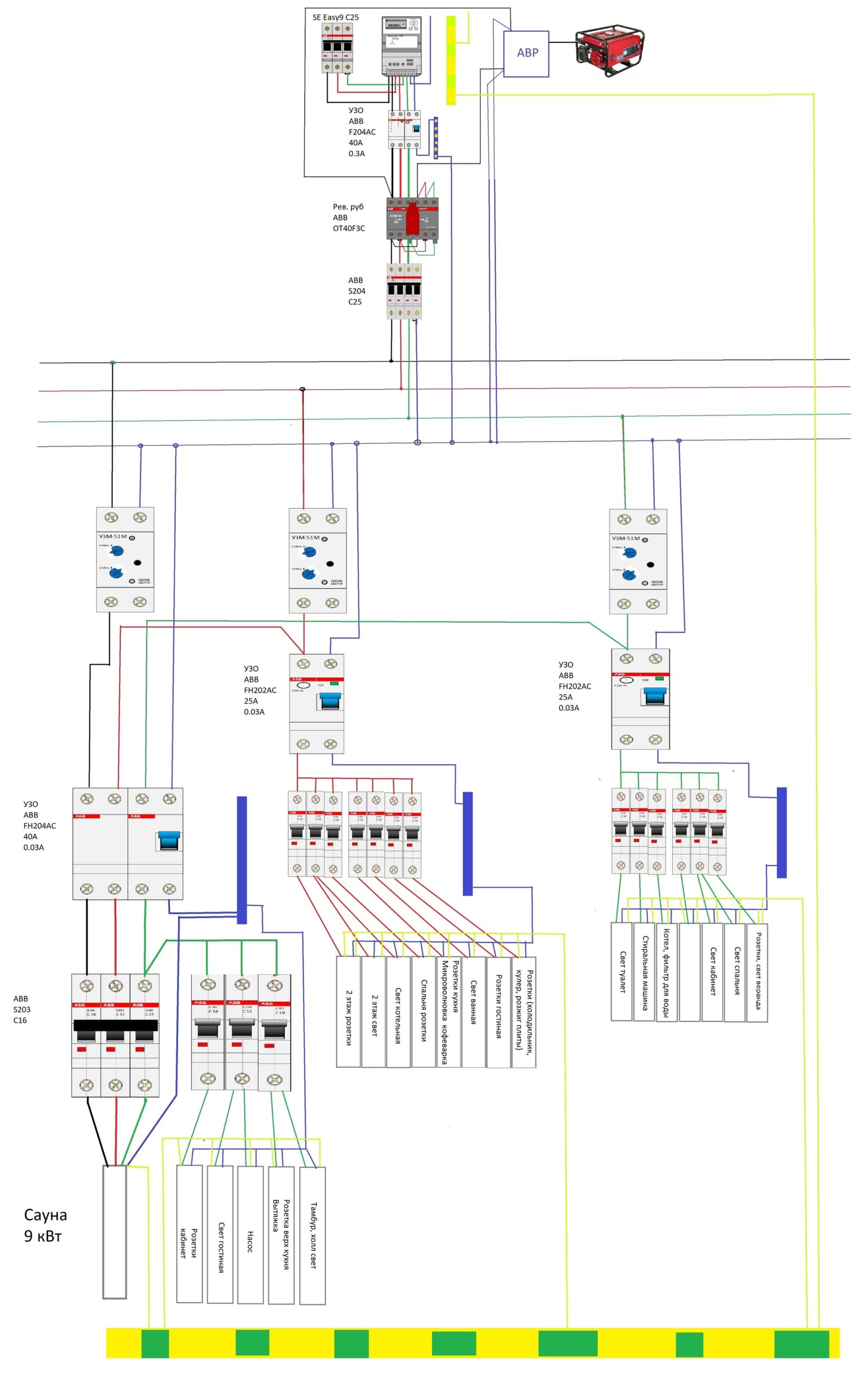
Schéma et preporka pour l'installation sur mangé. tableau de bord
Veuillez prendre soin du tabla électrique. Ceux-ci sont divisés en métal et plastique, vnshni et vgrades, murs et foyers. Metalnite convient au type vitchki de kabelevane à darvena kashta et vous dissuadera sur la norme et les règles d'installation, et le plastique peut oui être les externes et les charnières. L'ASU est de taille similaire à un panneau de commande et dans une armoire avec un réseau électrique étendu, qui peut être vu dans un placard, debout directement sur le sol ou sur un rack spécial.Lors de l'achat de ces trajets et imats redisc rails DIN, mise à la terre et travail zéro barres omnibus sur l'isolateur, la plate-forme est fixée au compteur électrique (dans le modèle, il est mesuré pour l'électricité).
La sélection pour le calibre, la commutation sur les pôles sur les machines automatiques et autres appareils (machine d'entrée, RCD, difautomatic, relais de protection contre les sous-tensions du système, relais d'éclairage, contacteur électromagnétique avec ou sans chaîne de relais) n'est pas dirigée vers le projet de protection sur le kashta, quelqu'un d'autre est jeté sur la phase (1 ou 3) et en général le courant est sur la marchandise (la section sur la mise à la terre du jeu de barres et le travail est nulle, la taille sur le blindage en dépend) .
Il est relié au panneau de terre avec un appareil d'entrée (différentiel ou pôle machine pour 1 ou 3 phases) ou un compteur (dans le tableau de mesure de l'électricité, à partir duquel il est possible de protéger l'entrée du tableau), ATS ou manuellement (interrupteur réversible et interrupteur automatique) possibilité de raccordement sur tout type de protection (principalement protection et générateur), dispositifs de protection (relais système pour pré-tension, RCD, limiteurs). Osventova, en général, la distribution actuelle de tous les biens entre les groupes de consommateurs, qui utilisent des pôles avec un courant nominal approprié et des caractéristiques de courant à la fois (B, C et dans de rares cas D). Voici deux exemples de chaînes (1 et 2) pour sglobyavane : standard monophasé et triphasé raccordé au générateur.

Schéma 1. Monophasé standard 
Schéma 2. Triphazen avec injection d'un générateur.
Le RCD doit toujours fonctionner correctement tant que le circuit est mis à la terre, dirigé selon les règles conformément à PUE 1.7.Vsichki "protége" l'appareil en déclenchant et en se connectant via un difavtomat, RCD ou "conducteur de terre", passant de l'appareil au "bus de mise à la terre" dans le blindage.
Fabricants sur la liste avec matériaux et consommables
Pour l'installation à l'aide d'un cutia, un cutia de différentes largeurs et longueurs est nécessaire (selon le fil sur le câble, l'étanchéité de la section transversale et l'espace d'air, le coût n'est pas de 40% du volume total de la coupe), tournant les sièges, appareillages de la cutia, socle avec un canal de câble de clôture, contacts et clé avec connexion externe, substrat de protection.

Pervaz avec branche pour câble 
Okabelavane dans les chaînes câblées
Pour les autres types, montage sur les murs et les portes de la structure, plinthe avec un canal de câble gradué, ondulé, tuyau en métal ou en plastique réfractaire, metalen markuch, supports, supports, contacts et clés avec une insertion externe, protégeant les substrats nécessaires.
Pour une installation de style rétro, vous avez besoin d'un conducteur tressé à 2 ou 3 fils, d'isolateurs en céramique ou en porcelaine, de déviateurs, de contacts et d'une clé de style moderne ou rétro avec insertion externe, substrat de protection.
Pour une installation sur un câble caché, vous avez besoin d'un tuyau métallique ondulé ou rond, de la distribution et de l'installation de cutia métalliques, d'agrafes, d'agrafes, de cutia en fer.


Instructions de pose chape par chape



Mettre l'entrée du mur d'entrée sur une maison ou un prez basé à ASU, qui avait été précédemment choisi comme lieu pour celui-ci avec un accès libre depuis l'allée de la page et à une distance d'au moins un mètre de la source d'eau ( besoins en combustible et en eau tiède, chauffage et assainissement) . 


Ako ferme le nom de quelques étages, togava sur tout, des supports au montirame du panneau de commande à la zone accessible, de préférence strictement l'un sur l'autre pour plus de commodité lorsque vous vous fiez aux câbles entre les attaches. 
Markirame ou nous corrigeons les niches pour la clé, les contacts et les déviateurs de kutia. 


Produits de câble Montirame (tuyau ondulé ou rond en métal ou en plastique, cutia) sur le mur ou dans le mur (câblage caché) et au-dessus de la porte de la structure. 
Procédez à l'étirement depuis les points de contact, de clé et d'éclairage jusqu'aux points de distribution, pour lesquels le câble est préalablement découpé. Ne les livrez pas pour sauver le guide et envoyez-leur un mouchoir pour la conduite. 
La trace du câble cato est installée dans le connecteur des coupes, ASU et ShchU, coupez les bords et attachez les conducteurs par soudage ou brasage et attachez sur la pince (exemple pour la pince WAGO). 
Fixez les extrémités des bords aux conducteurs de la voiture et des autres appareils.
Appuyez sur les conducteurs pour essayer de les forcer à contacter le contact, tracer quelque chose et se connecter à l'appareil.
En règle générale, oui, organisez-le dans un kashchat
Il est sécuritaire de maintenir le bâtiment de la maison tout le long (prez mur ou fondation) ou éloigné du support électrique conformément aux règles et instructions pour PUE et SP. Ako ima vrazka de la colonne du kjm kashta à l'aide d'un conducteur isolé autoportant, voici l'entrée externe droite du type de câble VVGng-LS et ce veche est le vkarva dans le kashta.
Le câble et le conducteur d'une partie du support au sommet du câble ou au sol peuvent être envoyés directement à l'ASU.



Version sur ASU à kashta 
retour kjm sdzharzhanieto ↑
Bon travail
Car oui, vous pouvez avoir un joint méchant et externe dans la porte de la porte et un joint de câble externe dans la porte de la porte de la structure, oui, ils se pervertiront correctement de votre propre main, vous devez suivre les outils : un ensemble de tournevis plats et en forme de croix, une fourchette, des pinces, des coupe-pages, une couronne et une perceuse pour un trou de fossé, une scie à métaux, une perceuse, un perforateur, une circulaire, d'autres outils spéciaux et un droit de ramen, si vous voulez le chercher , dirigez-le vous-même. Vous ne pouvez pas faire cela et gouverner sans stalbi, stalbi, chèvres et autres appareils.
Travaux complémentaires selon les règles d'installation et de sécurité électrique (SNiP, PUE et SP). Voici un lien vers un clip vidéo, certains montrant tout à Kazan ici :
PredishnaÉlectricien Comment installer correctement les câbles électriques dans la cuisineSuivantÉlectricien Comment connaissez-vous le trebva pour le câblage électrique de l'appartement de Tavana



